据新社通app获悉,养老保险是与参保人退休后的待遇相关的,只有达到了一定的缴费水平,退休后才能享受较好的待遇水平,也就是说缴费水平过低的话,那么未来能够享受的养老金水平也会比较低。而养老保险保费需要根据缴费基数确定。下面随新社通app小编一起来看看,贵州六盘水养老保险缴费标准2024年是多少?附养老金计算公式(在线计算器)。
据新社通app显示,贵州六盘水职工养老保险缴费基数2023-2024年最新标准如下:
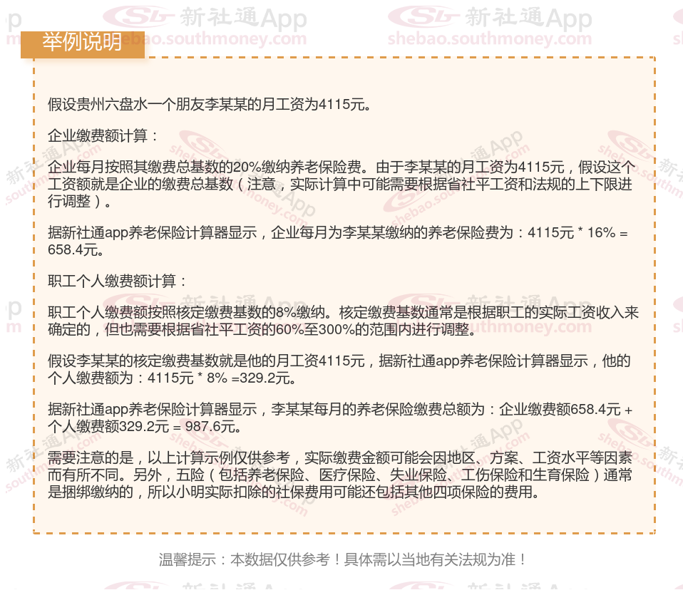
贵州六盘水养老保险最低缴费基数:4115元;
企业缴费比例:16%;
个人缴费比例:8%
合计缴费金额=企业缴费金额658.4元+个人缴费金额329.2元=987.6元。
(注:本文数据仅供参考,具体以当地缴费标准为准)

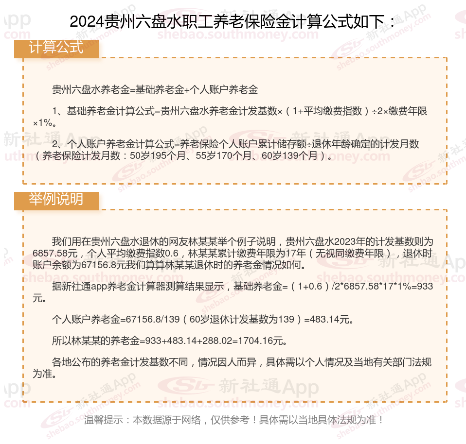
贵州六盘水养老金计算公式2024年计算方法(在线计算器)

养老金计发月数是什么意思?
个人养老金计发月数是指养老金待遇计划发放的月数是根据职工退休时城镇人口平均预期寿命、退休年龄、利息等因素确定的。这个数值用来计算个人账户养老金的发放金额。具体来说,个人账户养老金的计算公式为:个人账户累计额除以计发月数。因此,计发月数的大小直接影响到每月领取的养老金金额。
目前,我国对于不同年龄段的退休职工设定了不同的养老金计发月数。一般来说,退休年龄越早,计发月数越大,退休时计发的个人账户养老金相对越低;退休年龄越晚,计发月数越小,退休时计发的个人账户养老金水平相对越高。例如,60岁退休的职工,其个人账户养老金的计发月数为139个月;55岁退休的职工,计发月数为170个月;而50岁退休的职工,计发月数则为195个月。
请注意,养老金计发月数可能会随着时间和方案的变化而有所调整。为了获取最准确的信息,建议向当地的社保局咨询或查阅最新的养老保险方案。

温馨提示:本数据源于网络,仅供参考!具体需以当地具体法规为准!
以上就是贵州六盘水养老保险缴费全部内容,希望对您有帮助,欢迎关注新社通app解锁更多社保专业资讯。
养老保险缴费
天津河西退休金
退休人员补差
养老保险缴费
河南焦作退休金
甘肃兰州退休金
养老保险缴费
安徽宣城养老金
广东惠州退休金