据新社通app获悉,养老保险是一种保护老人晚年生活的保险。在未达到退休年龄之前,定期进行缴纳养老保险,就可以在退休之后享受养老保险所发放的资金。那么,安徽阜阳养老保险缴纳比例大家都清楚吗?下面带大家来看看养老保险要交多少钱,退休能领多少钱。
安徽阜阳养老保险缴费基数2023-2024最新标准来了
据新社通app显示,安徽阜阳职工养老保险缴费基数2023-2024年最新标准如下:
安徽阜阳养老保险最低缴费基数:4019元;
企业缴费比例:16%;
个人缴费比例:8%
合计缴费金额=企业缴费金额643.04元+个人缴费金额321.52元=964.56元。
(注:本文数据仅供参考,具体以当地缴费标准为准)
》点击新社通app养老保险计算器,轻松测算你的养老保险缴费金额!
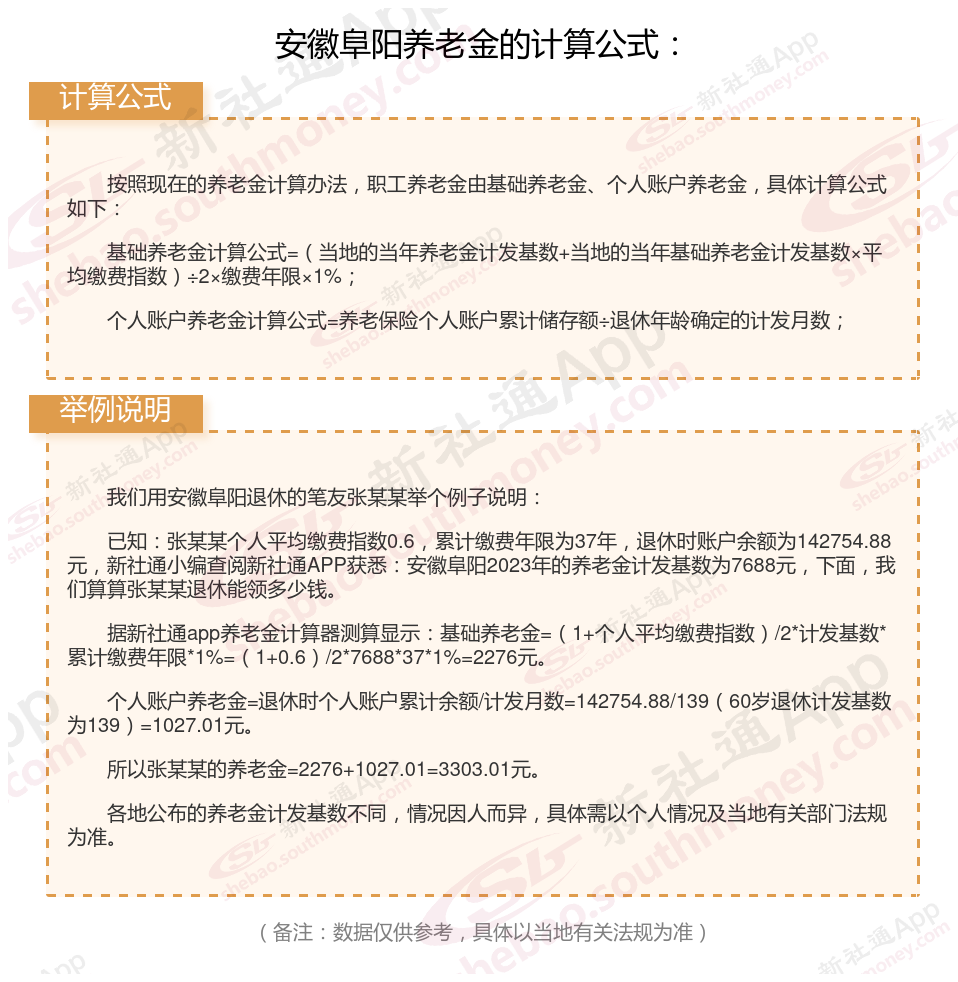
安徽阜阳社保养老保险交满15年能领多少钱?(在线计算举例说明)

温馨提示:本数据源于网络,仅供参考!具体需以当地具体法规为准!
养老保险最多可以交多少年
养老保险是没有缴纳限制的,只不过用户需要缴纳15年以上才能享受到基础保险。也就是说,养老保险要累计缴满15年,达到法定退休的年龄,才可以每月领取基本养老金。在满足法定的缴纳年限之后,用户可以选择继续缴满20年或停交,缴费时间越长,退休后领取的退休金就越多。
以上就是安徽阜阳养老保险缴费全部内容,希望对您有帮助,欢迎关注新社通app解锁更多社保专业资讯。
养老保险缴费
上海虹口退休金
养老保险缴费
河北邯郸退休金
养老金重算
养老保险缴费
上海闵行退休金
养老保险缴费
养老金重算