据新社通app获悉,职工基本养老保险是社会保险中的一个险种。养老保险待遇是多缴多得、长缴多得。但确确实实还是有很多人就是只缴纳养老保险15年,退休就能领养老金,这种情况下能领多少养老金呢?福建厦门养老保险缴费标准是什么样的?跟着新社通app小编一起来看看吧。
福建厦门养老保险缴费基数2023年最新标准 一个月最低要交多少钱?举例说明

据新社通app获悉,福建厦门2024年养老保险缴费金额的计算方法可以根据不同的参保类型有所差异。以下是企业职工参保缴费金额计算方法的举例:
企业职工养老保险:
企业养老保险缴费额=核定的养老保险缴费基数×缴费比例。
职工养老保险个人缴费额=核定养老保险缴费基数×缴费比例。
举例:假设某企业职工养老保险核定缴费基数为3300元,企业缴费比例为:16%,个人缴费比例为:8%。据新社通app养老保险计算器显示,企业需缴纳528元,职工个人需缴纳264元。
》点击新社通app养老保险计算器,轻松测算你的养老保险缴纳金额!请注意,这些只是示例性的计算,实际的缴费金额会根据具体的缴费基数、缴费比例以及地区的法规而有所不同。此外,随着时间的推移,缴费比例和基数也可能会进行调整,因此建议参考当地社保部门或相关机构公布的最新方案和法规进行计算。
对于养老保险缴费金额的具体计算,还需要考虑其他因素,如缴费年限、缴费基数的上下限等。为了确保计算的准确性,建议咨询当地社保部门或专业机构进行详细的计算和咨询。
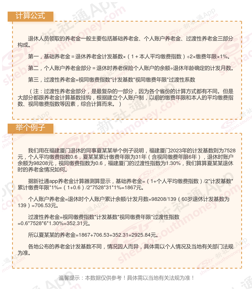
福建厦门养老保险交满15年能领多少钱?(在线计算举例说明)

(备注:数据仅供参考,具体以当地有关法规为准)
养老保险个人账户怎么查询?几种方法任您选择
福建厦门查询养老保险有多种方式,以下是一些常见的方法:
网上查询:
登录所在城市的社会保险业务网站。
查找并点击“个人社保信息查询”窗口。
输入本人身份证和密码(密码可能是您的社保证编号或者身份证出生年月)。
在打开的页面中,选择“个人养老保险查询”,然后点击“养老保险个人账户缴费情况”即可查询详细情况。
微信查询:
打开微信,点击“我”页面中的“服务”选项。
在“生活服务”栏找到“城市服务”并点击进入。
进入页面后,在热门服务中选择“社保综合”。
选择本地的社保查询入口,以北京为例,点击“北京社保查询”。
在打开的页面中,选择“基本养老保险”即可查看缴费记录。
支付宝查询:
打开支付宝APP,在首页点击“更多”进入应用中心。
找到“便民生活”栏下的“市民中心”并点击进入。
进入页面后,点击“社保”选项。
选择“社保查询”,在打开的页面中即可查看养老保险的缴费记录。
电话查询:
拨打综合服务电话“12333”进行方案咨询和信息查询。
提供个人信息后,可以询问养老保险的相关情况。
柜台查询:
携带本人身份证或社保卡,前往当地的社保服务大厅或社保经办机构的窗口。
在窗口提交查询申请,并提供相关证件。
工作人员会协助您查询养老保险的缴费记录、个人账户余额等信息。
自助终端查询:
在一些社保服务大厅或社保经办机构,会设有自助查询终端。
您可以通过这些终端输入个人信息,自助查询养老保险的相关情况。
APP查询:
下载并安装所在地区的社保APP(如“掌上12333”等)。
注册并登录后,选择养老保险查询功能,即可查看相关信息。
请注意,不同的地区和机构可能提供不同的查询方式,您可以根据自己所在地的具体情况选择适合的查询方法。同时,查询时需要提供正确的个人信息和证件,以确保查询结果的准确性。如果您在查询过程中遇到任何问题或疑问,可以联系当地的社保机构或拨打社保热线进行咨询。
以上就是福建厦门养老保险缴费全部内容,希望对您有帮助,欢迎关注新社通app解锁更多社保专业资讯。
养老保险缴费
重庆武隆退休金
养老金重算
养老保险缴费
河南焦作退休金
养老金重算
养老保险缴费
浙江金华退休金
养老保险缴费