广东肇庆养老保险交满15年能领多少钱?(在线计算举例说明)

》点击新社通app养老金计算器,轻松测算你的养老金!
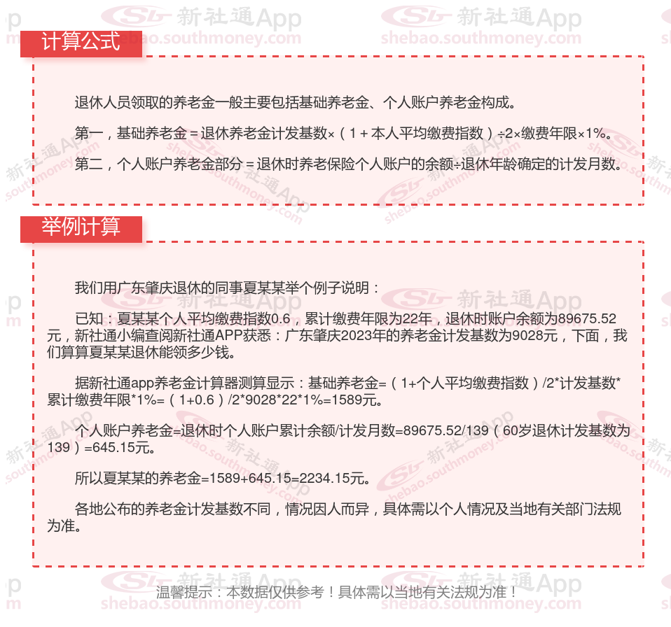
温馨提示:本数据源于网络,仅供参考!具体需以当地具体法规为准!
养老保险最多可以缴多少年
没有上限的限制,缴纳年数越久,能够领到的退休金越多。养老保险要累计缴满15年,达到法定退休的年龄即可领取退休金,若是没有缴纳15年可以采取补缴的方法来增加养老保险的累计时间。至于每个月可以领取多少,得看参保人前期每个人缴纳的基数已经累计缴纳的年数。
以上就是广东肇庆养老保险缴费全部内容,希望对您有帮助,欢迎关注新社通app解锁更多社保专业资讯。
养老保险缴费
新疆乌鲁木齐退休金
养老保险缴费
河北承德退休金
退休计发基数
重庆北碚退休金
养老保险缴费
养老金重算
重庆荣昌退休金