广东清远养老保险交满15年能领多少钱?(在线计算举例说明)

》点击新社通app养老金计算器,轻松测算你的养老金!
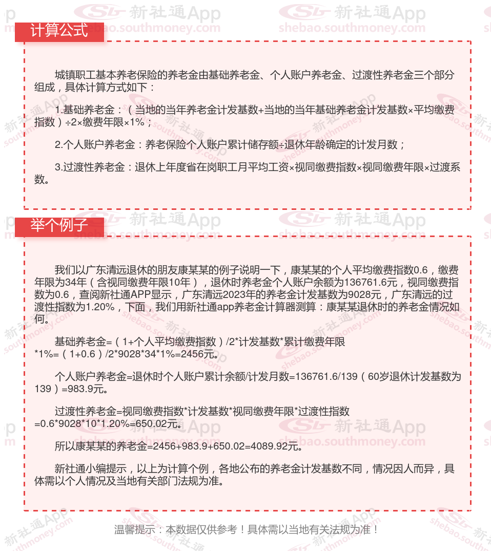
(备注:数据仅供参考,具体以当地有关法规为准)
养老保险要交多少年才可以领养老金
15年,养老保险至少要交满15年才可以领退休金。不管是城镇职工养老保险,还是居民养老保险,用户都需要累计缴费年限15年才可以享受退休的养老金。当养老保险缴纳年限达到15年,用户依旧可以继续缴纳费用,那么退休后可以领取的资金也会更多。
需要注意的是,养老保险需要连续缴纳,如果断缴的时间比较长的话可能会导致累计年限减少,所以一般情况下可以养老保险断缴时间不要超过3个月,不然可能就会重新累计缴纳年限了。
以上就是广东清远养老保险缴费全部内容,希望对您有帮助,欢迎关注新社通app解锁更多社保专业资讯。
养老保险缴费
养老金重算
河南安阳退休金
养老保险缴费
退休计发基数
重庆大足退休金
养老保险缴费
退休人员补差
浙江绍兴退休金
养老保险缴费