据新社通app获悉,养老保险是社保五险之一,参保人缴纳之后,退休时可以领取一定的养老金,而很多参保人也比较关心自己能拿多少钱,那么上海徐汇养老保险怎么计算自己能拿多少钱呢?看看你的养老保险要交多少钱?
上海徐汇养老保险缴费基数2023-2024年最新标准(最低)一个月要交多少钱?举例说明
据新社通app显示,上海徐汇职工养老缴费基数是多少,2023-2024年上海徐汇养老保险基数明细如下:
养老缴费基数为:7310,个人缴费:584.8元,企业缴费:1169.6元,合计缴费:1754.4元。
(注:本文数据仅供参考,具体以当地缴费标准为准)
养老保险是累计15年还是连续15年?
养老保险是累计缴满十五年即可,并不需要连续缴纳。如果参保人员达到退休年龄,以及养老保险累计缴费满十五年的,可以按月领取基本养老金。累计缴费不足十五年的,可以缴费至满十五年。
而退休人员基本养老金的多少取决于缴费年限长短与缴费基数高低。新的养老金发放法规,缴费工资越高,缴费时间越长,退休后的养老保险待遇也就越高,今后正常待遇调整也越高,并非“只缴15年就可以了”。所以如果养老保险累计缴满15年,并且还没达到法定退休年龄,建议延长缴费期限,这样领取的养老金也会越多。
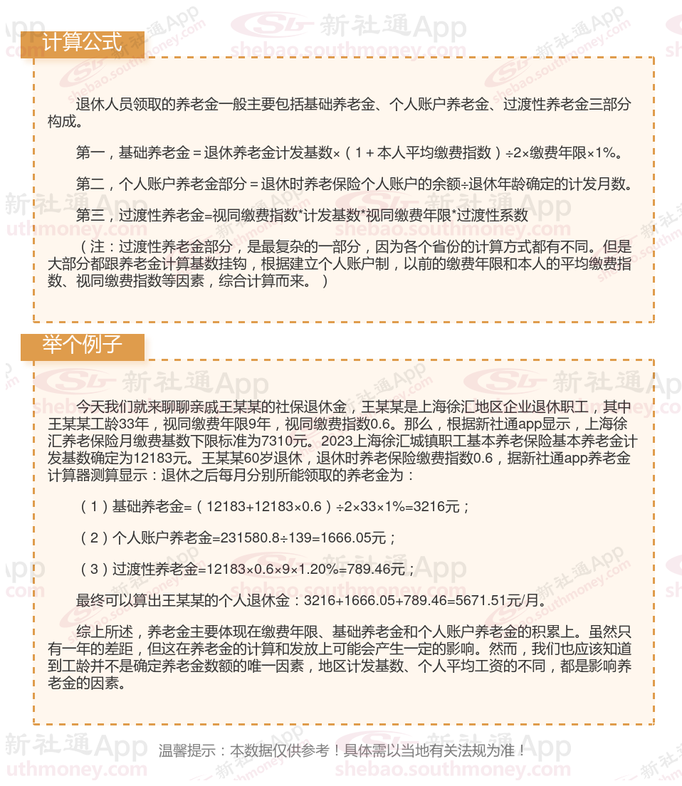
上海徐汇养老保险交满15年能领多少钱?(在线计算举例说明)

》点击新社通app养老金计算器,轻松测算你的养老金!
(备注:数据仅供参考,具体以当地有关法规为准)
以上就是上海徐汇养老保险缴费全部内容,希望对您有帮助,欢迎关注新社通app解锁更多社保专业资讯。
养老保险缴费
退休人员补差
养老保险缴费
内蒙古包头退休金
江苏镇江养老金
养老保险缴费
重庆綦江退休金
退休人员补差
养老保险缴费
广西钦州退休金