据新社通app获悉,一般情况下养老保险的缴费金额是根据当下的一个养老缴费基数来计算的。不同地区以及不同年份的养老缴费基数都是不一样的,每年都可以看到各地的养老缴费基数调整的消息。那么重庆大足养老缴费基数究竟是什么?下面随新社通app小编一起来看看重庆大足养老保险缴费比例个人和单位2024是多少!
重庆大足养老保险缴费基数2023-2024年最新标准(最低)
据新社通app显示,重庆大足企业职工养老保险的缴费基数为:4118元。
缴费比例:在企业参保缴费的情况下,单位缴纳比例为16%,个人缴纳比例为8%。而灵活就业人员参保缴费的比例为个人20%。
另外,需要注意的是,这些缴费标准可能会随着时间和方案的变化而调整。为了获取最新的重庆大足职工养老保险缴费标准信息,建议查阅相关消息或咨询当地社保部门。
总的来说,了解并遵守当地的养老保险缴费标准是每个职工的责任,也是保证个人权益的重要方案。
(注:本文数据仅供参考,具体以当地缴费标准为准)
重庆大足养老保险每月缴费金额的计算方法
据新社通app获悉,重庆大足职工养老保险的每月缴费金额的计算方式取决于个人的缴费基数和缴费比例。
首先,重庆大足职工养老保险的缴费基数通常是基于职工上一年度的月平均工资来确定的。这个基数有一定的上下限,通常介于当地社会平均工资的60%到300%之间。如果职工的工资低于这个下限,就按照下限作为缴费基数;如果高于上限,就按照上限作为缴费基数。
其次,缴费比例由企业和职工共同承担。一般来说,企业会按照职工缴费工资总额的16% 来缴纳养老保险费,而职工则按照个人缴费基数的8% 来缴纳。这个比例可能会因地区和方案的不同而有所差异。
》点击新社通app养老保险计算器,轻松测算你的养老保险缴纳金额!
以一个具体的例子来说明:
假设重庆大足某地区的这个职工的养老保险缴费基数是4118元。
据新社通app养老保险计算器测算显示,企业需要为这位职工缴纳的养老保险费为4118元 *16% = 658.88元/月,而职工个人需要缴纳的养老保险费为4118元 * 8% =329.44元/月。
所以,这位职工每月需要缴纳的养老保险费总额为658.88元(企业部分)+ 329.44元(个人部分)=988.32元/月。
需要注意的是,这个计算方式仅作为示例,实际的缴费金额可能会因地区、方案和个人情况的不同而有所差异。如果您需要了解自己具体的缴费金额,建议咨询当地的社保部门或相关机构。
重庆大足养老金如何查询个人账户余额?
养老保险是累计15年还是连续15年?
养老保险是累计缴满十五年即可,并不需要连续缴纳。如果参保人员达到退休年龄,以及养老保险累计缴费满十五年的,可以按月领取基本养老金。累计缴费不足十五年的,可以缴费至满十五年。
而退休人员基本养老金的多少取决于缴费年限长短与缴费基数高低。新的养老金发放法规,缴费工资越高,缴费时间越长,退休后的养老保险待遇也就越高,今后正常待遇调整也越高,并非“只缴15年就可以了”。所以如果养老保险累计缴满15年,并且还没达到法定退休年龄,建议延长缴费期限,这样领取的养老金也会越多。
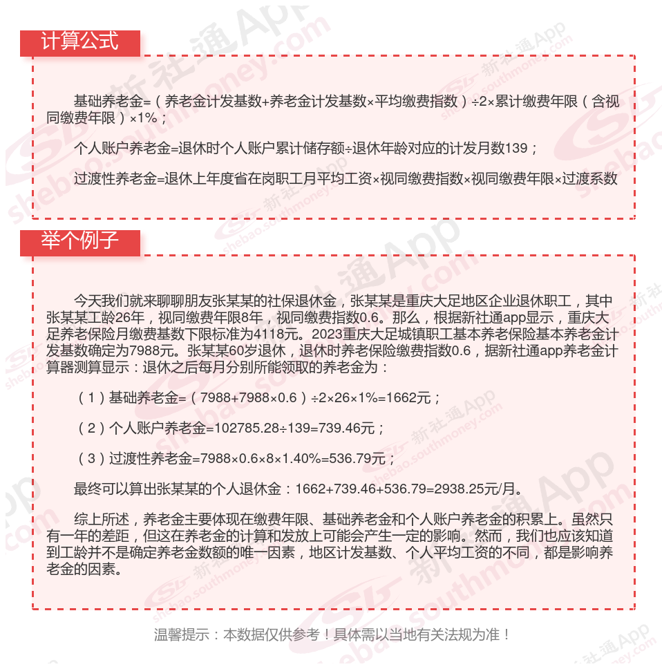
重庆大足社保交满15年能领多少钱?(在线计算举例说明)

(备注:数据仅供参考,具体以当地有关法规为准)
以上就是重庆大足养老保险缴费全部内容,希望对您有帮助,欢迎关注新社通app解锁更多社保专业资讯。
养老保险缴费
退休人员补差
重庆巫溪退休金
养老保险缴费
四川资阳退休金
退休人员补差
养老保险缴费
贵州贵阳退休金
退休计发基数
养老保险缴费