辽宁营口养老金计算公式2024年计算方法(在线计算器)

养老金计发月数是什么意思?
个人养老金计发月数是指养老金待遇计划发放的月数是根据职工退休时城镇人口平均预期寿命、退休年龄、利息等因素确定的。这个数值用来计算个人账户养老金的发放金额。具体来说,个人账户养老金的计算公式为:个人账户累计额除以计发月数。因此,计发月数的大小直接影响到每月领取的养老金金额。
目前,我国对于不同年龄段的退休职工设定了不同的养老金计发月数。一般来说,退休年龄越早,计发月数越大,退休时计发的个人账户养老金相对越低;退休年龄越晚,计发月数越小,退休时计发的个人账户养老金水平相对越高。例如,60岁退休的职工,其个人账户养老金的计发月数为139个月;55岁退休的职工,计发月数为170个月;而50岁退休的职工,计发月数则为195个月。
请注意,养老金计发月数可能会随着时间和方案的变化而有所调整。为了获取最准确的信息,建议向当地的社保局咨询或查阅最新的养老保险方案。

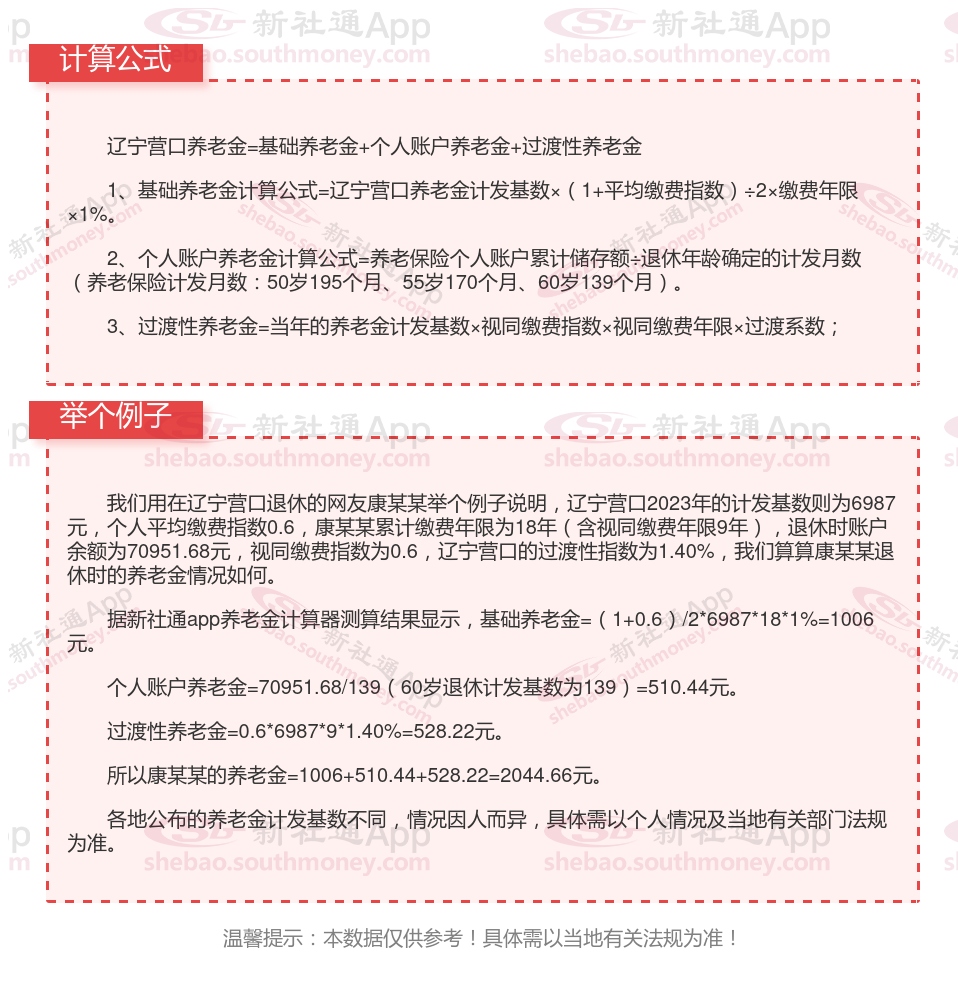
(备注:数据仅供参考,具体以当地有关法规为准)
以上就是辽宁营口养老保险缴费全部内容,希望对您有帮助,欢迎关注新社通app解锁更多社保专业资讯。
养老保险缴费
福建南平退休金
养老保险缴费
退休人员补差
重庆巫溪退休金
养老保险缴费
养老金重算
安徽滁州退休金
养老金重算
内蒙古通辽退休金