据新社通app获悉,职工养老保险是我国基本养老保险体系的重要组成部分,它采取的是单位与个人共同缴费的机制。一般而言,个人的缴费比例为8%。在常规情况下,单位所缴纳的养老保险费用会直接汇入养老保险统筹基金账户中,用于整个养老保险体系的资金积累和运作。那么,天津河北养老保险2023-2024年缴费标准是多少?下面随新社通app小编一起来看看详情吧。
天津河北养老保险缴费基数2023-2024最新标准来了
据新社通app显示,天津河北养老保险缴费基数2023-2024年最新标准如下:
缴费基数下限暂按不低于5013元/月执行。按照单位16%+个人8%的缴费费率,单位和个人养老保险缴费金额分别不低于802.08元/月、不低于401.04元/月。
(注:本文数据仅供参考,具体以当地缴费标准为准)
》点击新社通app养老保险计算器,轻松测算你的养老保险缴费金额!
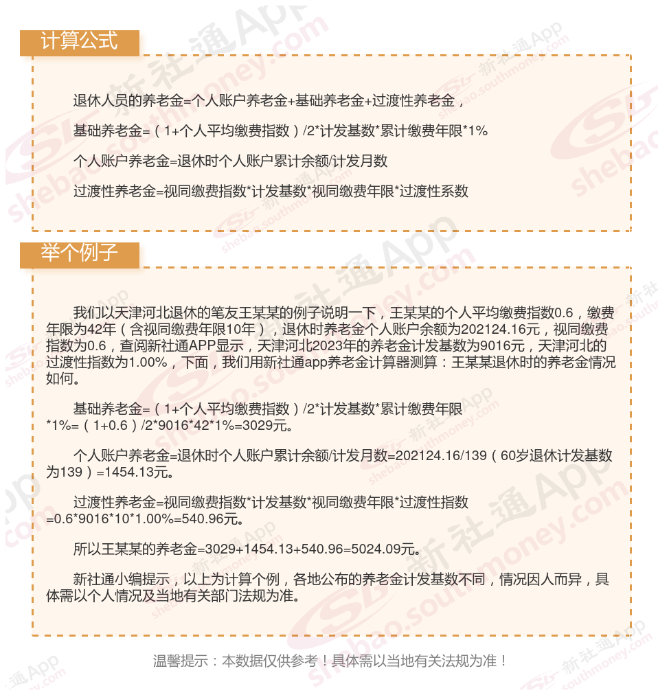
天津河北社保养老保险交满15年能领多少钱?(在线计算举例说明)

(备注:数据仅供参考,具体以当地有关法规为准)
养老保险最多可以缴多少年
没有上限的限制,缴纳年数越久,能够领到的退休金越多。养老保险要累计缴满15年,达到法定退休的年龄即可领取退休金,若是没有缴纳15年可以采取补缴的方法来增加养老保险的累计时间。至于每个月可以领取多少,得看参保人前期每个人缴纳的基数已经累计缴纳的年数。
以上就是天津河北养老保险缴费全部内容,希望对您有帮助,欢迎关注新社通app解锁更多社保专业资讯。
养老保险缴费
新疆乌鲁木齐退休金
养老金重算
养老保险缴费
福建莆田退休金
养老金重算
养老保险缴费
江西九江退休金
退休计发基数
养老保险缴费