据新社通app获悉,职工养老保险是我国基本养老保险体系的重要组成部分,它采取的是单位与个人共同缴费的机制。一般而言,个人的缴费比例为8%。在常规情况下,单位所缴纳的养老保险费用会直接汇入养老保险统筹基金账户中,用于整个养老保险体系的资金积累和运作。那么,山东烟台养老保险2023-2024年缴费标准是多少?下面随新社通app小编一起来看看详情吧。
山东烟台养老保险缴费基数2023-2024年最新标准(最低)
据新社通app显示,山东烟台职工养老缴费基数是多少,2023-2024年山东烟台养老保险基数明细如下:
养老缴费基数为:4242,个人缴费:339.36元,企业缴费:678.72元,合计缴费:1018.08元。
(注:本文数据仅供参考,具体以当地缴费标准为准)
山东烟台养老保险每月缴费金额的计算方法
据新社通app获悉,山东烟台养老保险缴费金额的计算通常基于缴费基数和缴费比例。以下是一个具体的计算举例:
山东烟台假设某职工养老保险的缴费基数为4242元,单位缴费比例为16%,个人缴费比例为8%。
据新社通app养老保险计算器显示:养老保险费=养老保险缴费基数×单位缴费比例+养老保险缴费基数×个人缴费比例。
那么,该职工的单位应缴养老保险费为:4242元×16%=678.72元;
该职工个人应缴养老保险费为:4242元×8%=339.36元。
据新社通app养老保险计算器显示,该职工每月应缴的养老保险费总额为:678.72元+339.36元= 1018.08元。
请注意,这只是一个示例计算,实际缴费金额会根据具体的缴费基数和缴费比例而有所不同。此外,养老保险方案也会随时间变化,建议在实际计算时参考最新的方案法规。》点击新社通app养老保险计算器,轻松测算你的养老保险缴纳金额!
山东烟台养老金如何查询个人账户余额?
60岁以上能买养老保险吗?
如果已经60岁了,也就是已经达到了退休年龄,那么:需要分情况而定
1.城乡居民养老保险:60岁时可以一次性补缴15年的基本养老保险。那么,一次交10万的养老保险每个月拿多少?假设是在长沙交的居民养老保险,2022年开始领取养老年金,则每月可以领取的基础养老金为238元,而每月可以领取的个人账户养老金为10万/139=719元。即每月可以领取的养老金为238+719=957元。
2.城镇职工养老保险:若此前从未缴纳过城镇职工养老保险,则到了60岁时,是不能一次性补缴15年的养老保险的,但若参保人此前有参加过城镇职工养老保险,则只要满足补缴条件,那么可以申请补缴:
(1)若用人单位没有按照法规为员工缴纳城镇职工养老保险,则员工可以要求用人单位补缴。
(2)若参保人已经到了法定退休年龄,但城镇职工养老保险的累计缴费年限还未达15年,那么可以申请延长缴费至满15年。此外,若是在《社会保险法》实施(2011年7月1日)之前参保的,且延长缴费5年后,累计缴费年限还没有15年,那么可以一次性补缴至满15年。
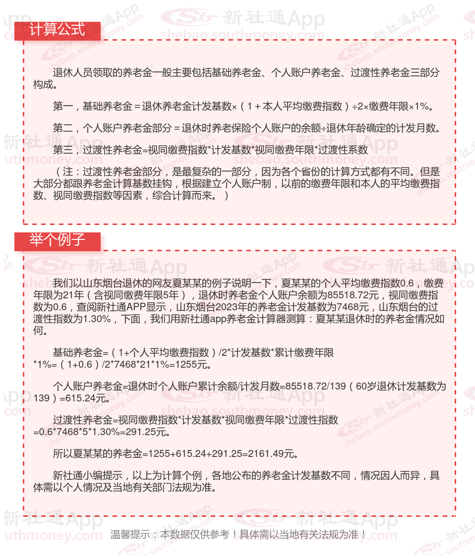
山东烟台社保交满15年能领多少钱?(在线计算举例说明)

温馨提示:本数据源于网络,仅供参考!具体需以当地具体法规为准!
以上就是山东烟台养老保险缴费全部内容,希望对您有帮助,欢迎关注新社通app解锁更多社保专业资讯。
养老保险缴费
山西忻州退休金
退休人员补差
养老保险缴费
河南信阳退休金
吉林松原退休金
养老保险缴费
养老保险缴费
退休人员补差
重庆南岸退休金