据新社通app获悉,养老保险是与参保人退休后的待遇相关的,只有达到了一定的缴费水平,退休后才能享受较好的待遇水平,也就是说缴费水平过低的话,那么未来能够享受的养老金水平也会比较低。而养老保险保费需要根据缴费基数确定。下面随新社通app小编一起来看看,广东汕尾养老保险缴费标准2024年是多少?附养老金计算公式(在线计算器)。
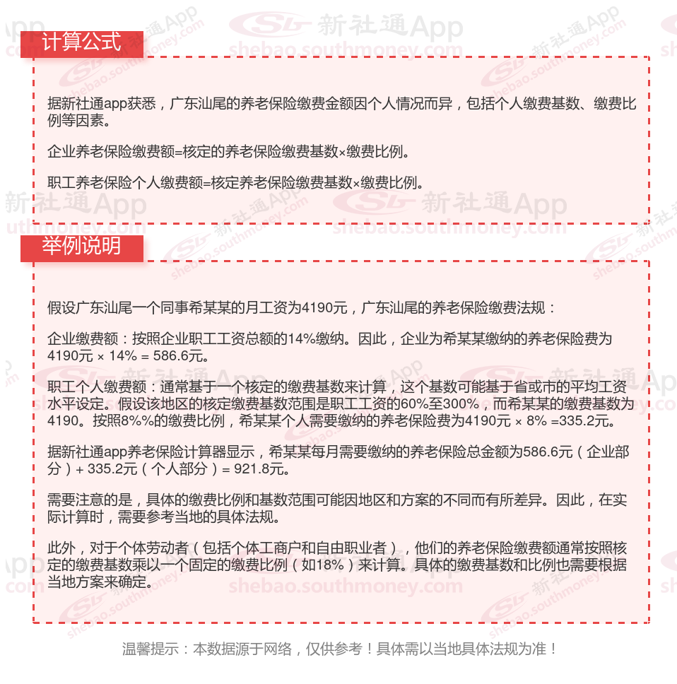
据新社通app显示,广东汕尾企业职工养老保险的缴费基数为:4190元。
缴费比例:在企业参保缴费的情况下,单位缴纳比例为14%,个人缴纳比例为8%。而灵活就业人员参保缴费的比例为个人20%。
另外,需要注意的是,这些缴费标准可能会随着时间和方案的变化而调整。为了获取最新的广东汕尾职工养老保险缴费标准信息,建议查阅相关消息或咨询当地社保部门。
总的来说,了解并遵守当地的养老保险缴费标准是每个职工的责任,也是保证个人权益的重要方案。
(注:本文数据仅供参考,具体以当地缴费标准为准)

广东汕尾养老金计算公式2024年计算方法(在线计算器)
退休人员的养老金=个人账户养老金+基础养老金+过渡性养老金,
基础养老金=(1+个人平均缴费指数)/2*计发基数*累计缴费年限*1%
个人账户养老金=退休时个人账户累计余额/计发月数
过渡性养老金=视同缴费指数*计发基数*视同缴费年限*过渡性系数
其中,计算公式不相同,我们用在广东汕尾退休网友举个例子说明一下,广东汕尾2023年的计发基数则为9028元,个人平均缴费指数0.6,该网友累计缴费年限为19年(含视同缴费年限10年),退休时账户余额为76425.6元,视同缴费指数为0.6,广东汕尾的过渡性指数为1.20%,我们算算这位网友退休时的养老金情况如何。
据新社通app养老金计算器测算显示,基础养老金=(1+个人平均缴费指数)/2*计发基数*累计缴费年限*1%=(1+0.6)/2*9028*19*1%=1372元。
个人账户养老金=退休时个人账户累计余额/计发月数=76425.6/139(60岁退休计发基数为139)=549.82元。
过渡性养老金=视同缴费指数*计发基数*视同缴费年限*过渡性指数=0.6*9028*10*1.20%=650.02元。
所以这位广东汕尾退休人员的养老金=1372+549.82+650.02=2571.84元。
各地公布的养老金计发基数不同,情况因人而异,具体需以个人情况及当地有关部门法规为准。
养老金计发月数是什么意思?
养老金计发月数指的是养老金待遇计划发放的月数。这一数值的设定与多个因素相关,包括退休年龄、城镇人口平均估计寿命、基金投资收益率等。
目前,我国对于不同退休年龄的职工设定了不同的计发月数。具体来说,60岁退休的职工,其个人账户养老金的计发月数为139个月;55岁退休的职工,计发月数为170个月;而50岁退休的职工,计发月数则为195个月。这些计发月数自2005年以来一直沿用至今,期间并未发生变化。
需要注意的是,计发月数的设定是为了确保在退休人员去世时,其个人账户的余额能够正好发放完毕,实现账户基金的精算自平衡。因此,这一数值并非随意设定,而是经过精心计算和调整的。
然而,随着时间的推移和社会经济的发展,一些影响养老金计发月数的因素可能发生了变化。例如,人均预期寿命的延长、记账利率的变动以及退休金增长率的调整等都可能对养老金的计发月数产生影响。因此,未来养老金计发月数是否会有所调整,还需要根据具体情况和方案变化来判断。
总的来说,养老金计发月数是养老保险制中的重要一环,其设定旨在保证退休人员的基本生活需求,并确保养老保险制的长期稳定运行。

(备注:数据仅供参考,具体以当地有关法规为准)
以上就是广东汕尾养老保险缴费全部内容,希望对您有帮助,欢迎关注新社通app解锁更多社保专业资讯。
养老保险缴费
江苏无锡退休金
养老金重算
养老保险缴费
江苏南通退休金
退休人员补差
养老保险缴费
山东威海退休金
养老金重算
退休人员补差