据新社通app获悉,养老保险是一种保护老人晚年生活的保险。在未达到退休年龄之前,定期进行缴纳养老保险,就可以在退休之后享受养老保险所发放的资金。那么,安徽宿州养老保险缴纳比例大家都清楚吗?下面带大家来看看养老保险要交多少钱,退休能领多少钱。
安徽宿州养老保险缴费基数2023年最新标准 一个月最低要交多少钱?举例说明

据新社通app获悉,安徽宿州职工养老保险的每月缴费金额是根据职工的工资总额和缴费比例来计算的。具体来说,职工个人缴费额等于核定的缴费基数乘以个人缴费比例(目前为8%),而缴费基数则是职工工资总额的60%到300%之间。
以一个具体的例子来说明:
假设安徽宿州某职工的工资总额为4019元,那么他的缴费基数就是4019元的60%到300%之间。如果他选择按照缴费基数为4019,据新社通app养老保险计算器测算显示,他的个人缴费额就是4019元*8%,等于321.52元。
另外,企业也需要为职工缴纳养老保险费用,企业缴费额等于核定的企业职工工资总额乘以企业缴费比例(一般为16%)。所以,如果企业选择按照职工的实际工资总额作为缴费基数,据新社通app养老保险计算器测算显示,企业需要为该职工缴纳的养老保险费用就是4019元*16%,等于643.04元。
》社保网小编提示,“新社通app养老金计算器”可以轻松测算您的养老保险要交多少钱!以下是操作链接!需要注意的是,具体的缴费比例和缴费基数可能会因地区和方案的不同而有所差异。以上例子仅供参考,实际计算时应根据当地的具体方案来确定。
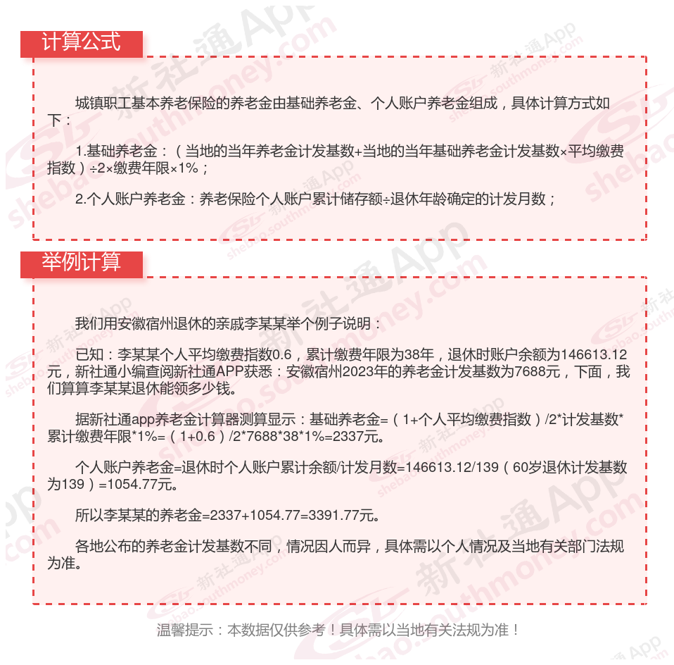
安徽宿州养老保险交满15年能领多少钱?(在线计算举例说明)

温馨提示:本数据仅供参考!具体需以当地有关法规为准!
养老保险个人账户怎么查询?几种方法任您选择
养老保险对于我们每个人来说都是很重要的,我们缴纳养老保险也就是为了能让自己老了之后,有个稳定的养老金来源,那么,我们应该怎么去查询养老保险的缴费情况呢?接下来,我来给大家说。
查询养老保险缴费情况有几种不同的方式,大家可以根据自己的实际情况来选择:
1、最简单的就是电话查询:直接拨打社保局的电话“12333”,根据语音提示进行操作,就能查询到个人养老保险的相关信息。
2、可以去自己缴纳养老保险的当地社保机构或乡镇(街道)事务所打印《基本养老保险个人账户明细表》。
3、网络查询能够看到更多详细的信息,登录自己当地的人社网,点击个人社保信息查询,再把自己的身份证号码、密码和验证码填好,验证成功就能查看到养老保险的相关信息。
4、带上自己的身份证或者社保卡,到当地的社保局,通过“人力社保自助服务一体机”在现场就能直接查询。
5、通过网络查询的方式,还能看到自己的养老保险具体缴费比例是多少。
以上就是安徽宿州养老保险缴费全部内容,希望对您有帮助,欢迎关注新社通app解锁更多社保专业资讯。
养老保险缴费
重庆江北退休金
退休人员补差
养老保险缴费
甘肃嘉峪关退休金
养老金重算
养老保险缴费
江西新余退休金
退休人员补差
养老保险缴费