据新社通app获悉,养老保险是社保五险之一,参保人缴纳之后,退休时可以领取一定的养老金,而很多参保人也比较关心自己能拿多少钱,那么浙江丽水养老保险怎么计算自己能拿多少钱呢?看看你的养老保险要交多少钱?
浙江丽水养老保险缴费基数2023年最新标准 一个月最低要交多少钱?举例说明

据新社通app获悉,以浙江丽水企业职工为例,职工养老保险的缴费金额计算方式通常涉及两个主要部分:企业缴费部分和职工个人缴费部分。以下是一个具体的计算示例:
假设浙江丽水某企业职工小明的月工资为3957元,浙江丽水的养老保险缴费法规:
企业缴费额:按照企业职工工资总额的15%缴纳。因此,企业为小明缴纳的养老保险费为3957元 × 15% = 593.55元。
职工个人缴费额:通常基于一个核定的缴费基数来计算,这个基数可能基于省或市的平均工资水平设定。假设该地区的核定缴费基数范围是职工工资的60%至300%,而小明的缴费基数为3957。按照8%%的缴费比例,小明个人需要缴纳的养老保险费为3957元 × 8% =316.56元。
据新社通app养老保险计算器显示,小明每月需要缴纳的养老保险总金额为593.55元(企业部分)+ 316.56元(个人部分)= 910.11元。
》点击新社通app养老保险计算器,轻松测算你的养老保险缴纳金额!需要注意的是,具体的缴费比例和基数范围可能因地区和方案的不同而有所差异。因此,在实际计算时,需要参考当地的具体法规。
此外,对于个体劳动者(包括个体工商户和自由职业者),他们的养老保险缴费额通常按照核定的缴费基数乘以一个固定的缴费比例(如18%)来计算。具体的缴费基数和比例也需要根据当地方案来确定。
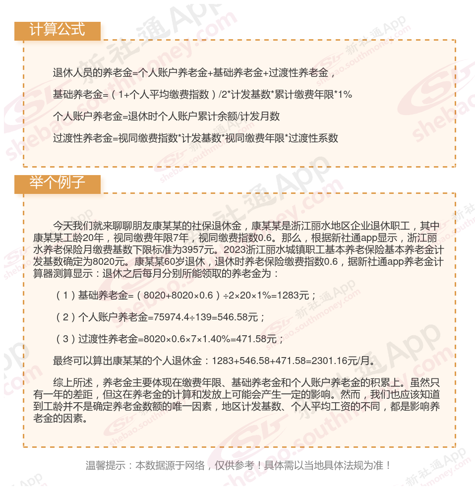
浙江丽水养老保险交满15年能领多少钱?(在线计算举例说明)

(备注:数据仅供参考,具体以当地有关法规为准)
养老保险个人账户怎么查询?几种方法任您选择
养老保险查询个人账户的三种方法如下
第一种方式:网站查询
互联网的快速发展时时刻刻影响人们的生活,带来众多便利。网站查询的步骤:
1、登进参保地的网站(可通过百度查询)
2、选择个人查询
3、输入个人的身份证号、社保号及验证码即可看到参保人的缴费明细等
第二种方式:电话查询
通过拨打12333,根据语音提示输入参保人的姓名、社保卡号、身份证号查询。此种方法也比较便利。
第三种方式:本地查询
由于互联网诈骗和电话诈骗层出不穷,参保人谨慎起见,可通过到参保地所在的各区社保局养老保险经办处,提供需要的证明材料即可查询。
以上就是浙江丽水养老保险缴费全部内容,希望对您有帮助,欢迎关注新社通app解锁更多社保专业资讯。
养老保险缴费
上海松江养老金
江西新余退休金
养老保险缴费
广东汕尾退休金
养老保险缴费
退休计发基数
吉林白山退休金
养老保险缴费