据新社通app获悉,养老保险是社保五险之一,参保人缴纳之后,退休时可以领取一定的养老金,而很多参保人也比较关心自己能拿多少钱,那么陕西西安养老保险怎么计算自己能拿多少钱呢?看看你的养老保险要交多少钱?
陕西西安养老保险缴费基数2023年最新标准 一个月最低要交多少钱?举例说明

据新社通app获悉,陕西西安养老保险缴费金额的计算通常基于缴费基数和缴费比例。以下是一个具体的计算举例:
陕西西安假设某职工养老保险的缴费基数为4638.33元,单位缴费比例为16%,个人缴费比例为8%。
据新社通app养老保险计算器显示:养老保险费=养老保险缴费基数×单位缴费比例+养老保险缴费基数×个人缴费比例。
那么,该职工的单位应缴养老保险费为:4638.33元×16%=742.13元;
该职工个人应缴养老保险费为:4638.33元×8%=371.07元。
据新社通app养老保险计算器显示,该职工每月应缴的养老保险费总额为:742.13元+371.07元= 1113.2元。
请注意,这只是一个示例计算,实际缴费金额会根据具体的缴费基数和缴费比例而有所不同。此外,养老保险方案也会随时间变化,建议在实际计算时参考最新的方案法规。》点击新社通app养老保险计算器,轻松测算你的养老保险缴纳金额!
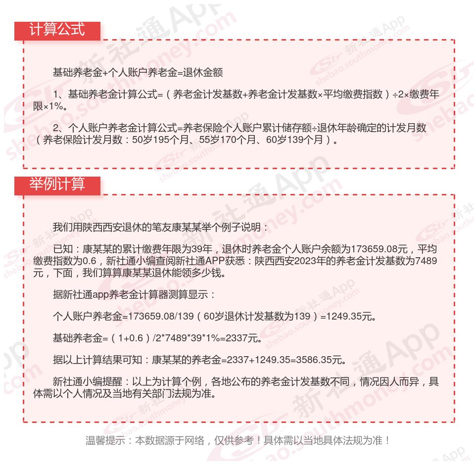
陕西西安养老保险交满15年能领多少钱?(在线计算举例说明)

温馨提示:本数据仅供参考!具体需以当地有关法规为准!
养老保险个人账户怎么查询?几种方法任您选择
查个人养老保险怎么查?以下几种方法供您选择
【1】柜台查询:可以直接携带个人身份证件前往当地社保部门进行查询;
【2】网站查询:直接登录社保查询网站,注册并登录个人账号进行查询;
【3】第三方平台查询:微信、支付宝里面的城市服务都开通了社保查询功能,通过该功能可以查询到个人养老保险的缴纳情况。
以上就是陕西西安养老保险缴费全部内容,希望对您有帮助,欢迎关注新社通app解锁更多社保专业资讯。
养老保险缴费
重庆垫江退休金
广东茂名退休金
退休计发基数
养老保险缴费
江西吉安退休金
退休人员补差
养老保险缴费
河北邯郸退休金