据新社通小编了解,养老保险是我国的一项基本社会保险,养老保险分为城乡居民养老保险和职工养老保险两种。城乡居民养老保险是按年缴费的,由用户自费;职工养老保险是按月缴费的,有单位和职工共同缴费。那么广东江门养老保险单位和个人缴费比例分别是多少?下面随新社通app小编一起来了解一下。
据新社通app显示,广东江门职工养老缴费基数2023-2024年最新标准是多少,广东江门养老保险基数明细如下:
养老保险最低缴费基数为:4246元;
个人缴费比例:8%,个人缴费金额:339.68元;
企业缴费比例:14%,企业缴费金额:594.44元;
合计缴费:934.12元。
(注:本文数据仅供参考,具体以当地缴费标准为准)

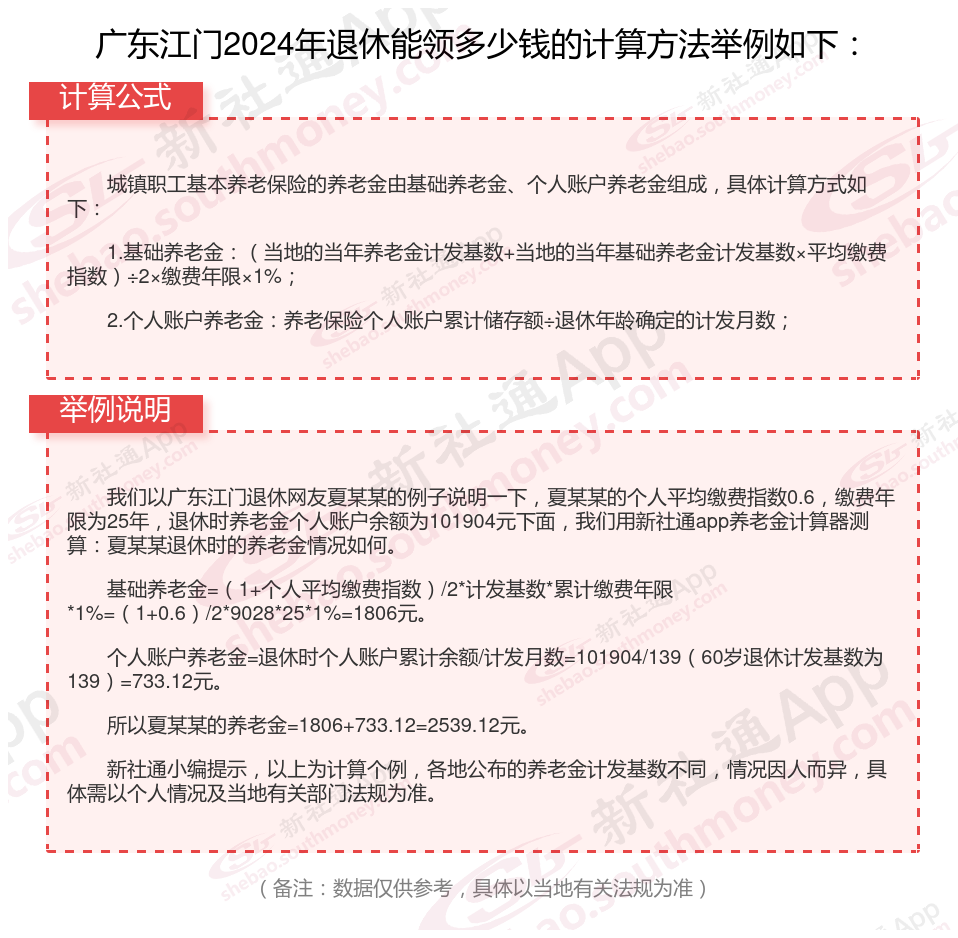
广东江门养老金计算公式2024年计算方法(在线计算器)

养老金计发月数是什么意思?
养老金计发月数指的是养老金待遇计划发放的月数。这个数值是根据城镇人口平均估计寿命、退休年龄以及基金投资收益率等多个因素来确定的。目前,我国60岁、55岁和50岁退休职工的个人账户养老金的计发月数分别为139个月、170个月和195个月。
然而,这个计发月数并非一成不变。随着记账利率的变化、退休金增长方案的调整以及人均预期寿命的延长等因素,养老金计发月数可能会发生变化。因此,具体的养老金计发月数应以当时的法规为准。
为了获取最准确的信息,建议定期查阅相关的方案或咨询当地的社保部门。同时,了解养老金计发月数的含义和影响因素,也有助于更好地规划个人的养老保险。

温馨提示:本数据仅供参考!具体需以当地有关法规为准!
以上就是广东江门养老保险缴费全部内容,希望对您有帮助,欢迎关注新社通app解锁更多社保专业资讯。
养老保险缴费
安徽宣城退休金
退休计发基数
养老保险缴费
云南普洱退休金
退休人员补差
养老保险缴费
内蒙古鄂尔多斯退休金
退休人员补差
养老保险缴费