参保人去世养老保险白缴吗?
参保人去世养老保险是不会白缴的,按照我国社保管理的相应法规,参保人在去世之后,养老保险的个人账户上的余额是可以由该参保人的家属或者继承人进行领取的,同时还可以根据所在地区的社保管理方法获得相应的丧葬补助和抚恤金。
一、丧葬费
丧葬费主要是用于安葬去世人员所需要花费的费用。
城镇职工养老保险:城镇职工养老保险的参保人一般是按照所在地区上个年度城镇居民的人均可支配收入的两倍进行补助,不管是否已经开始领取养老金,城镇职工养老保险的参保人家属都是可以获得相应的丧葬补助费用的。
城乡居民养老保险:城乡居民养老保险的参保人,如果还没有到可以开始领取退休金的年龄,缴纳年限不够,那么将没有丧葬补助金可以领取;如果是在领取退休养老金之后参保人离世,那么是可以获得相应的丧葬补助金的,丧葬补助金的补贴标准为该参保人当月享受的基础养老金的10倍,比如说该参保人离世的时候每月领取的基础养老金为360元,那么该参保人离世之后他的继承人可以领取到3600元的丧葬补助费,将会由养老保险统筹基金进行一次性发放。
二、抚恤金
抚恤金是信管部门针对特殊人员的经济补偿和抚慰,城乡居民养老保险的参保人抚恤金和丧葬补助金是一同发放的,城镇职工养老保险的参保人的家属的抚恤金是按照所在省份的城镇居民月均可支配收入为基准进行计算的,如果是在职期间参保人离世,那么按照参保人的缴纳年限进行计算;如果是退休之后参保人离世,按照该参保人员的最高缴纳年限进行计算,但是每领取一年的基础养老金,就会减少一个月的抚恤金发放。
总之,养老保险并不会白缴。
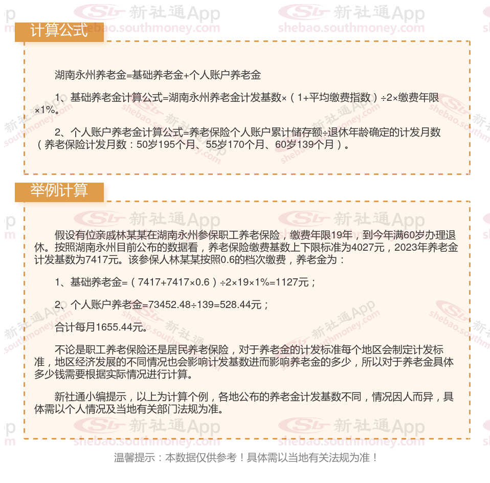
湖南永州养老保险交满15年能领多少钱?(在线计算举例说明)

》点击新社通app养老金计算器,轻松测算你的养老金!
温馨提示:本数据仅供参考!具体需以当地有关法规为准!
以上就是湖南永州养老保险缴费全部内容,希望对您有帮助,欢迎关注新社通app解锁更多社保专业资讯。
养老保险缴费
内蒙古乌海退休金
退休人员补差
养老保险缴费
湖北襄阳退休金
养老金重算
养老保险缴费
山东东营退休金
养老金重算
养老保险缴费