新疆哈密养老保险缴费基数2023-2024是多少?据新社通app获悉,城镇职工养老保险退休待遇优于城乡居民养老保险,缴费年限是关键。最低缴费年限为15年,满60周岁可享受待遇。养老保险缴费原则“多缴多得,长缴多得”。电子化缴费渠道方便快捷。那么,新疆哈密养老保险要交多少钱?社保退休能领多少钱?下面就随新社通app小编一起来看看详情吧。
据新社通app显示,新疆哈密养老保险缴费基数2023-2024年最新标准如下:
根据有关法规,新疆哈密企业职工基本养老保险缴费基数暂按不低于4999元;
缴费比例:其中单位承担16%,个人承担8%。
按照单位16%+个人8%的缴费费率,养老保险缴费合计不低于1199.76元/月(单位799.84元+个人399.92元)。
(注:本文数据仅供参考,具体以当地缴费标准为准)

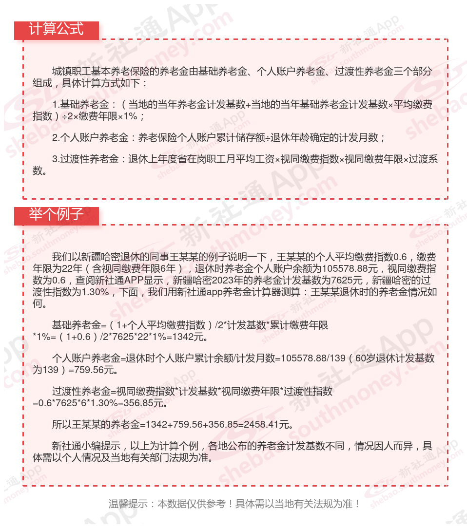
新疆哈密养老金计算公式2024年计算方法(在线计算器)

养老金计发月数是什么意思?
个人养老金计发月数是指养老金待遇计划发放的月数是根据职工退休时城镇人口平均预期寿命、退休年龄、利息等因素确定的。这个数值用来计算个人账户养老金的发放金额。具体来说,个人账户养老金的计算公式为:个人账户累计额除以计发月数。因此,计发月数的大小直接影响到每月领取的养老金金额。
目前,我国对于不同年龄段的退休职工设定了不同的养老金计发月数。一般来说,退休年龄越早,计发月数越大,退休时计发的个人账户养老金相对越低;退休年龄越晚,计发月数越小,退休时计发的个人账户养老金水平相对越高。例如,60岁退休的职工,其个人账户养老金的计发月数为139个月;55岁退休的职工,计发月数为170个月;而50岁退休的职工,计发月数则为195个月。
请注意,养老金计发月数可能会随着时间和方案的变化而有所调整。为了获取最准确的信息,建议向当地的社保局咨询或查阅最新的养老保险方案。

温馨提示:本数据仅供参考!具体需以当地有关法规为准!
以上就是新疆哈密养老保险缴费全部内容,希望对您有帮助,欢迎关注新社通app解锁更多社保专业资讯。
养老保险缴费
广西南宁退休金
甘肃陇南养老金
养老保险缴费
湖南长沙退休金
养老金重算
养老保险缴费
江苏盐城退休金
养老金重算
养老保险缴费