据新社通app获悉,养老保险是为居民退休后的经济来源提供保证的保险,对于单位职工而言,由用人单位和职工本人共同缴纳养老保险,保费较高;而居民的养老保险保费是由居民个人承担。不管是职工养老保险还是居民养老保险,保费都需要通过养老保险缴费基数计算得出。下面随新社通app小编一起来看看湖南郴州养老金缴费标准2023-2024最新基数比例是多少!
湖南郴州养老保险缴费基数2023-2024年最新标准(最低)

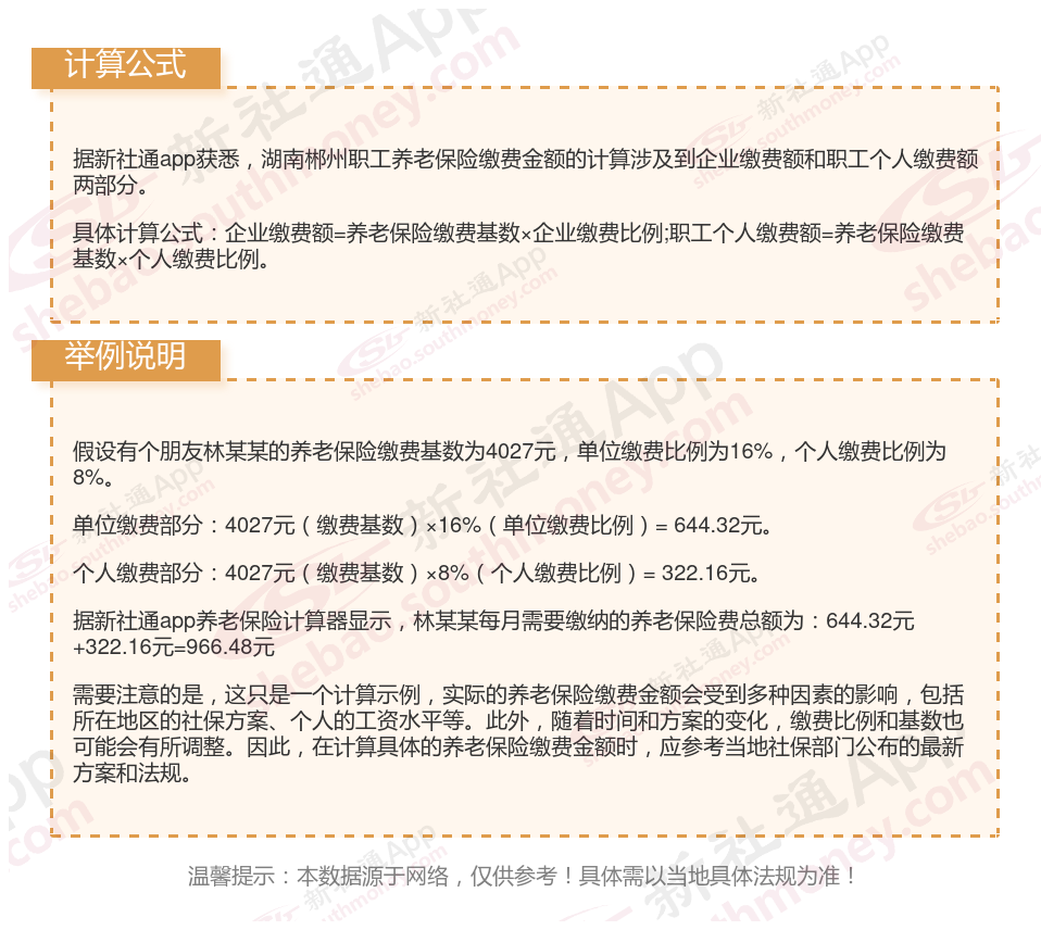
湖南郴州养老保险一个月要交多少钱?举例说明

养老保险缴费
吉林吉林退休金
四川自贡养老金
养老保险缴费
养老金重算
广西崇左退休金
养老保险缴费
养老金重算
天津天津退休金
养老保险缴费