养老保险最多可以交多少年
养老保险是没有缴纳限制的,只不过用户需要缴纳15年以上才能享受到基础保险。也就是说,养老保险要累计缴满15年,达到法定退休的年龄,才可以每月领取基本养老金。在满足法定的缴纳年限之后,用户可以选择继续缴满20年或停交,缴费时间越长,退休后领取的退休金就越多。
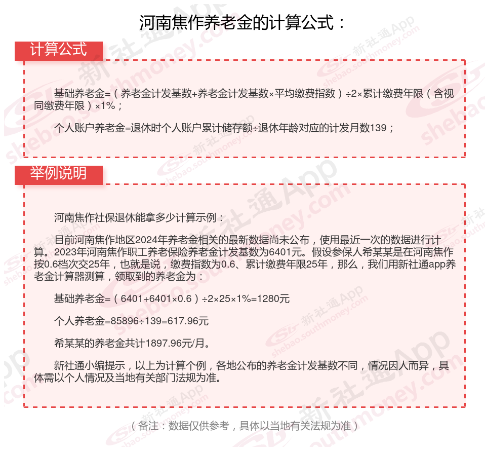
河南焦作养老金计算公式2024年最新计算器 社保退休能领多少钱?

温馨提示:本数据源于网络,仅供参考!具体需以当地具体法规为准!
以上就是河南焦作养老保险缴费全部内容,希望对您有帮助,欢迎关注新社通app解锁更多社保专业资讯。
养老保险缴费
湖北荆门退休金
河南开封养老金
养老金重算
养老保险缴费
辽宁大连退休金
养老金重算
养老保险缴费
吉林通化退休金
退休人员补差