据新社通app获悉,养老保险通常指的就是我国的基本养老保险,它是我国养老保险体系中的第一支柱,旨在为劳动者在退休后提供基本生活保险。根据有关法规,我国的养老保险制要求参保人员累计缴费满15年,就可以在达到法定退休年龄之后正常领取相应的养老保险金。这个“15年”的累计缴费年限是领取养老保险金的一个基本条件,确保参保人员在退休时能够享有一定的养老保险。
需要注意的是,具体的法定退休年龄和养老保险金领取标准可能会因地区和方案的不同而有所差异。此外,随着我国养老保险制的不断完善和调整,相关方案也可能会有所调整。因此,在实际操作中,建议参考当地的具体法规。那么,自己交养老保险每月需要多少钱 河南新乡养老保险退休后每月可以领多少?下面随新社通app小编一起来看看详情吧。
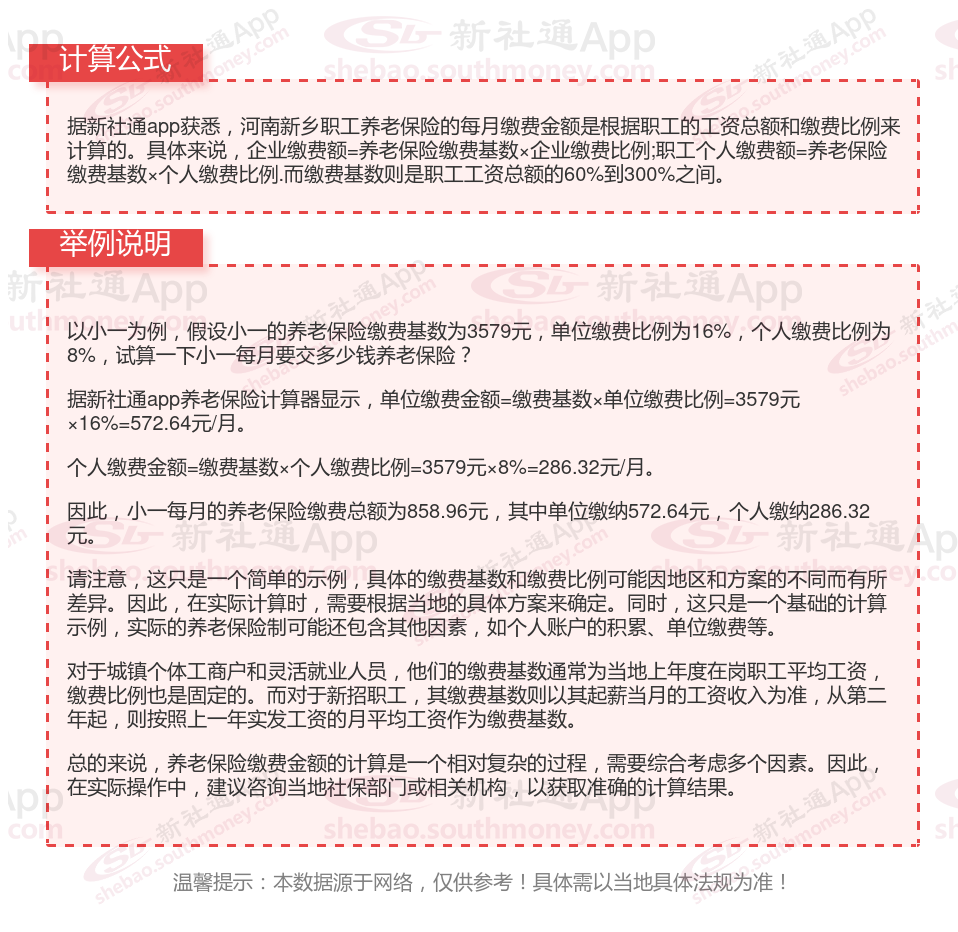
河南新乡养老保险缴费基数2023-2024年最新标准(最低)要交多少钱一个月?


社保退休能领多少钱?河南新乡养老金计算工资2024年最新计算器
据新社通app获悉: 河南新乡2024年退休能领多少钱的计算方法如下:
河南新乡退休人员的养老金=个人账户养老金+基础养老金+过渡性养老金
基础养老金=计发基数*(1+个人平均缴费指数)/2*累计缴费年限*1%
个人账户养老金=退休时个人账户累计余额/计发月数
过渡性养老金=视同缴费指数*计发基数*视同缴费年限*过渡性系数
我们用河南新乡退休网友举个例子说明一下,河南新乡2023年的养老金计发基数为6401元,个人平均缴费指数0.6,该网友累计缴费年限为30年,退休时账户余额为103075.2元,我们算算这位网友退休能领多少钱。
据新社通app养老金计算器测算显示:基础养老金=(1+个人平均缴费指数)/2*计发基数*累计缴费年限*1%=(1+0.6)/2*6401*30*1%=1536元。
个人账户养老金=退休时个人账户累计余额/计发月数=103075.2/139(60岁退休计发基数为139)=741.55元。
所以这位河南新乡退休人员的养老金=1536+741.55=2277.55元。
各地公布的养老金计发基数不同,情况因人而异,具体需以个人情况及当地有关部门法规为准。
温馨提示:本数据源于网络,仅供参考!具体需以当地具体法规为准!
以上就是河南新乡养老保险缴费全部内容,希望对您有帮助,欢迎关注新社通app解锁更多社保专业资讯。
养老保险缴费
养老金重算
养老保险缴费
江西新余退休金
养老保险缴费
江西宜春养老金
海南海口退休金
退休人员补差
河北邯郸退休金
养老保险缴费