养老保险最多可以缴多少年
没有上限的限制,缴纳年数越久,能够领到的退休金越多。养老保险要累计缴满15年,达到法定退休的年龄即可领取退休金,若是没有缴纳15年可以采取补缴的方法来增加养老保险的累计时间。至于每个月可以领取多少,得看参保人前期每个人缴纳的基数已经累计缴纳的年数。
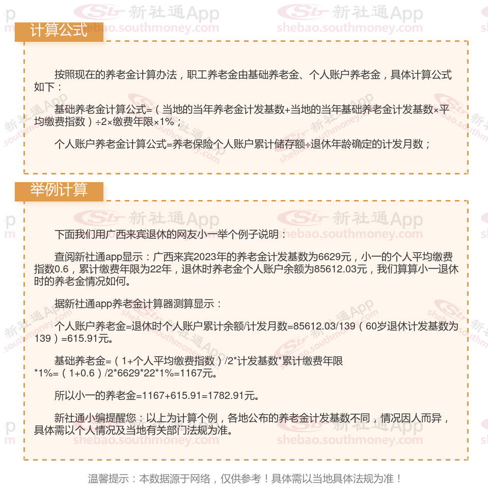
广西来宾养老金计算公式2024年最新计算器 社保退休能领多少钱?

温馨提示:本数据仅供参考!具体需以当地有关法规为准!
以上就是广西来宾养老保险缴费全部内容,希望对您有帮助,欢迎关注新社通app解锁更多社保专业资讯。
西藏昌都退休金
养老保险缴费
吉林白城退休金
退休人员补差
养老保险缴费
养老金重算