据新社通app获悉,职工基本养老保险是社会保险中的一个险种。养老保险待遇是多缴多得、长缴多得。但确确实实还是有很多人就是只缴纳养老保险15年,退休就能领养老金,这种情况下能领多少养老金呢?安徽马鞍山养老保险缴费标准是什么样的?跟着新社通app小编一起来看看吧。
据新社通app显示,安徽马鞍山养老保险缴费基数2023-2024年最新标准如下:
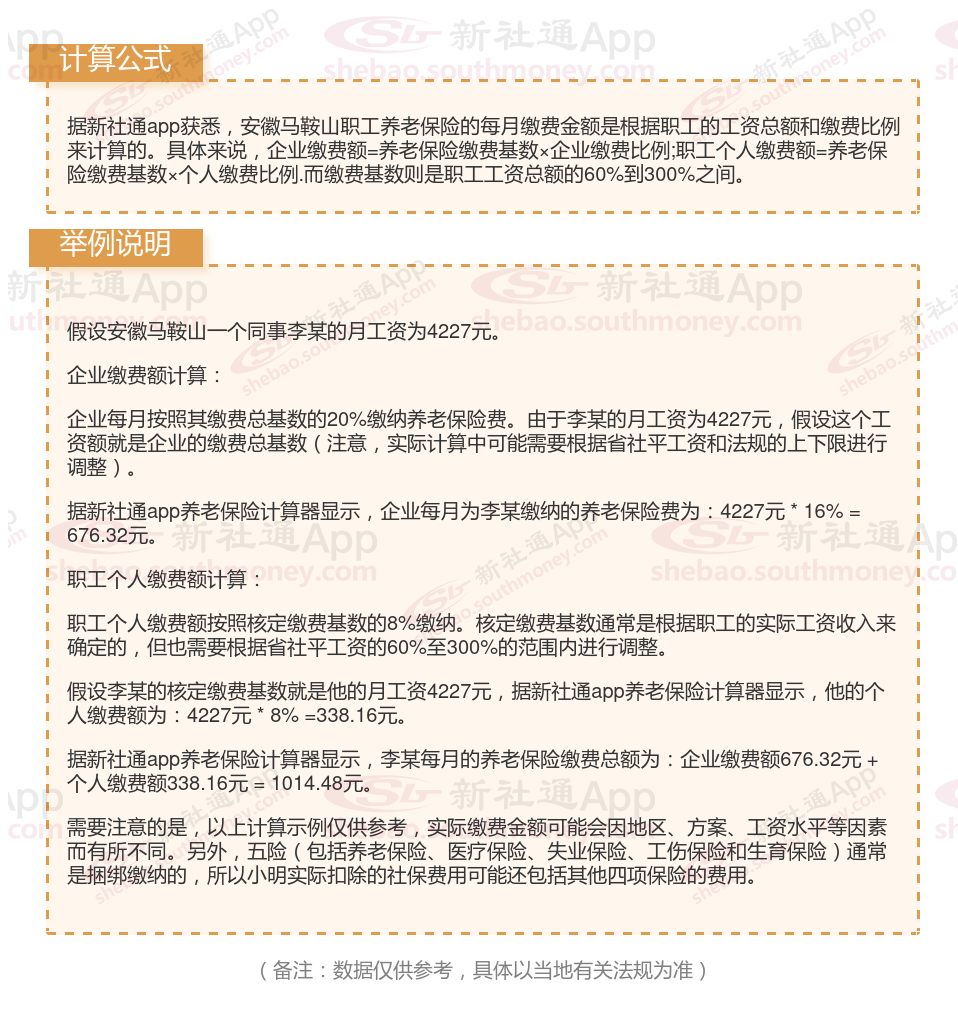
根据有关法规,安徽马鞍山企业职工基本养老保险缴费基数暂按不低于4227元;
缴费比例:其中单位承担16%,个人承担8%。
按照单位16%+个人8%的缴费费率,养老保险缴费合计不低于1014.48元/月(单位676.32元+个人338.16元)。
(注:本文数据仅供参考,具体以当地缴费标准为准)
安徽马鞍山养老保险一个月要交多少钱?

养老保险缴费
养老金重算
山东枣庄退休金
养老保险缴费
退休人员补差
陕西渭南退休金
养老保险缴费
新疆昌吉养老金