据新社通app获悉,养老保险是与参保人退休后的待遇相关的,只有达到了一定的缴费水平,退休后才能享受较好的待遇水平,也就是说缴费水平过低的话,那么未来能够享受的养老金水平也会比较低。而养老保险保费需要根据缴费基数确定。下面随新社通app小编一起来看看云南昭通养老保险缴费基数是什么?要交多少钱?
云南昭通养老保险缴费基数2023-2024最新标准,一个月要交多少钱?
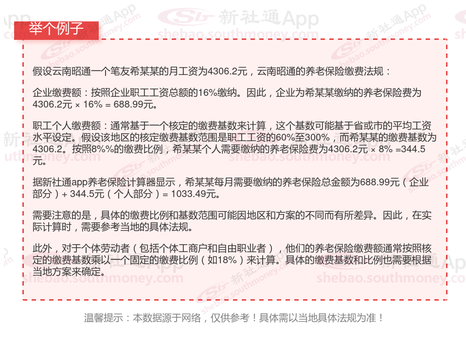
据新社通app获悉,云南昭通职工养老保险的缴费金额计算涉及到企业和职工个人的缴费比例,以及核定的企业职工工资总额或职工个人的缴费基数。以下是一个具体的计算示例:
假设云南昭通某企业职工小明的月工资为4306.2元,当地的养老保险缴费基数为4306.2元。据新社通app养老保险计算器显示:
企业缴费额:根据法规,企业每月按照其缴费总基数的16%缴纳养老保险费。因此,企业需要为小明缴纳的养老保险费为4306.2元 * 16% =688.99元。
职工个人缴费额:职工个人按照其缴费基数的8%缴纳养老保险费。因此,小明每月需要缴纳的养老保险费为4306.2元 *8% = 344.5元。
据新社通app养老保险计算器显示,小明每月需要缴纳的养老保险费总额为688.99元(企业缴纳)+ 344.5元(个人缴纳)= 1033.49元。这只是一个示例,实际的缴费金额可能会因地区、方案、工资水平等因素而有所不同。
》点击新社通app养老保险计算器,轻松测算你的养老保险缴纳金额!另外,需要注意的是,养老保险的缴费比例和基数可能会随着方案的调整而发生变化。因此,在计算养老保险缴费金额时,需要参考当地的最新方案和法规。

养老保险缴费
退休计发基数
吉林吉林退休金
养老保险缴费
退休人员补差
浙江金华退休金
养老保险缴费
河北秦皇岛退休金