据新社通app获悉,养老保险通常就是我国的基本养老保险制,直接关系到我们退休之后养老金的领取。通常情况下只要达到法定退休年龄之前累计缴费满15年就可以在退休之后正常领取养老金了。那么河南许昌养老保险单位和个人缴费分别要交多少钱?社保退休能领多少钱?下面随新社通app小编一起来看看详情?
据新社通app显示,2023-2024年河南许昌职工养老保险的缴费标准是根据缴费基数来确定的:
在单位参加职工社保,个人养老保险缴费比例为8%,而单位的缴费比例为16%。其中,缴费基数的下限为3579元。
个人缴费金额:286.32元,单位缴费金额:572.64元,每月合计缴费:858.96元。
(注:本文数据仅供参考,具体以当地缴费标准为准)

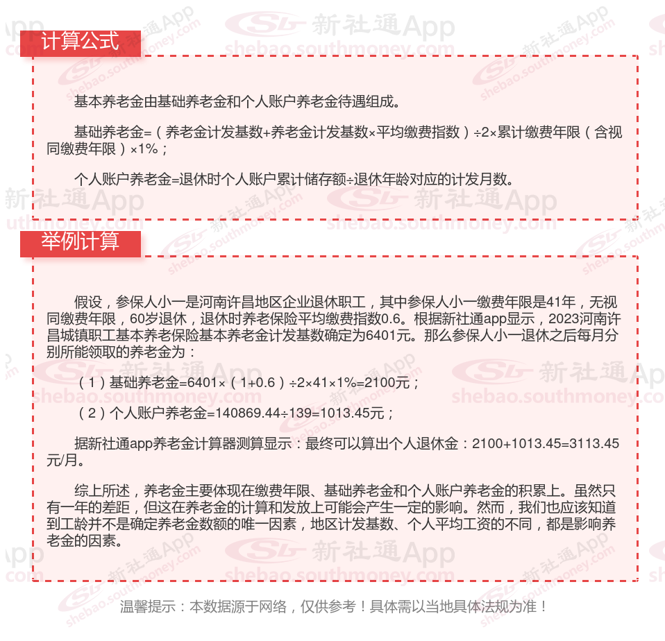
河南许昌养老金计算公式2024年计算方法(在线计算器)

养老金计发月数是什么意思?
在我国,不同的退休年龄对应着不同的养老金计发月数。目前,60岁、55岁和50岁退休职工的个人账户养老金的计发月数分别为139个月、170个月和195个月。养老金计发月数指的是养老金待遇计划发放的月数。这些计发月数是根据城镇人口平均估计寿命、退休年龄、基金投资收益率等因素得出的。
使用计发月数计算养老金待遇时,个人账户养老金是通过个人账户储存额除以计发月数来核定的。这意味着,在退休人员去世时,其个人账户余额应该正好发放完毕,实现账户基金精算自平衡。
值得注意的是,虽然自2005年以来,养老金计发月数的标准一直未变,但实际上,影响计发月数的因素,如记账利率和人均预期寿命等,已经发生了显著变化。因此,未来养老金计发月数是否会有所调整,是一个值得关注的问题。
总的来说,养老金计发月数是根据一系列复杂因素计算得出的,旨在确保养老金待遇的合理发放和账户基金的平衡。如需了解更多养老金计发月数的相关信息,建议查阅有关消息或咨询相关专业人士。

温馨提示:本数据仅供参考!具体需以当地有关法规为准!
以上就是河南许昌养老保险缴费全部内容,希望对您有帮助,欢迎关注新社通app解锁更多社保专业资讯。
养老保险缴费
退休计发基数
甘肃天水退休金
养老保险缴费
养老金重算
黑龙江双鸭山退休金