据新社通app获悉,养老保险是社保五险之一,参保人缴纳之后,退休时可以领取一定的养老金,而很多参保人也比较关心自己能拿多少钱,那么四川绵阳养老保险怎么计算自己能拿多少钱呢?看看你的养老保险要交多少钱?
四川绵阳养老保险缴费基数2023-2024年最新标准(最低)要交多少钱一个月?


社保退休能领多少钱?四川绵阳养老金计算工资2024年最新计算器
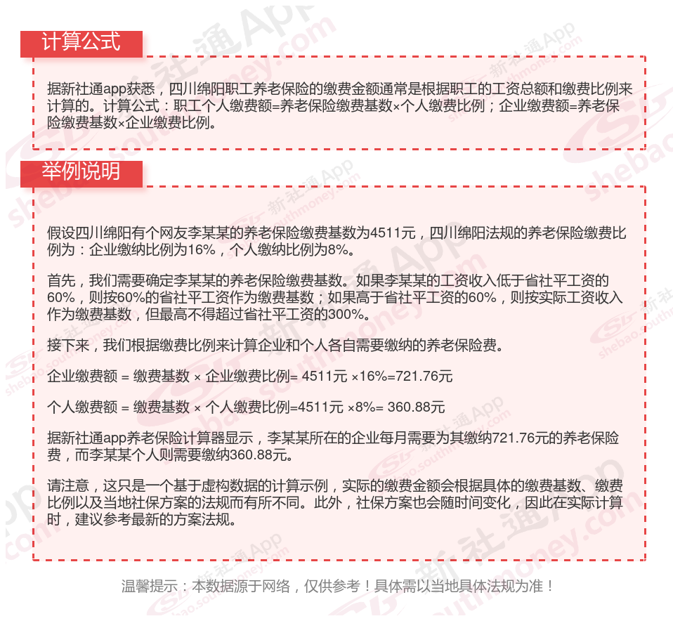
2024四川绵阳职工养老保险金计算公式如下:
四川绵阳基础养老金+个人账户养老金+过渡性养老金=退休金额
1、基础养老金计算公式=(四川绵阳养老金计发基数+四川绵阳养老金计发基数×平均缴费指数)÷2×缴费年限×1%。
2、个人账户养老金计算公式=养老保险个人账户累计储存额÷退休年龄确定的计发月数(养老保险计发月数:50岁195个月、55岁170个月、60岁139个月)。
3、过渡性养老金=当年的养老金计发基数×视同缴费指数×视同缴费年限×过渡系数;
工龄16年养老金计算举例
假设,参保人A是四川绵阳地区企业退休职工,其中参保人A工龄16年,视同缴费年限10年,视同缴费指数0.6。那么,根据消息显示,四川绵阳养老保险月缴费基数下限标准为4511元。2023四川绵阳城镇职工基本养老保险基本养老金计发基数确定为8079元。参保人60岁退休,退休时养老保险缴费指数0.6,据新社通app养老金计算器测算显示:退休之后每月分别所能领取的养老金为:
(1)基础养老金=(8079+8079×0.6)÷2×16×1%=1034元;
(2)个人账户养老金=69288.96÷139=498.48元;
(3)过渡性养老金=8079×0.6×10×1.30%=630.16元;
最终可以算出个人退休金:1034+498.48+630.16=2162.64元/月。
综上所述,养老金主要体现在缴费年限、基础养老金和个人账户养老金的积累上。虽然只有一年的差距,但这在养老金的计算和发放上可能会产生一定的影响。然而,我们也应该知道到工龄并不是确定养老金数额的唯一因素,地区计发基数、个人平均工资的不同,都是影响养老金的因素。
温馨提示:本数据仅供参考!具体需以当地有关法规为准!
以上就是四川绵阳养老保险缴费全部内容,希望对您有帮助,欢迎关注新社通app解锁更多社保专业资讯。
养老保险缴费
四川宜宾退休金
养老金计发
养老保险缴费
贵州六盘水退休金
养老金重算
养老保险缴费
广西河池退休金