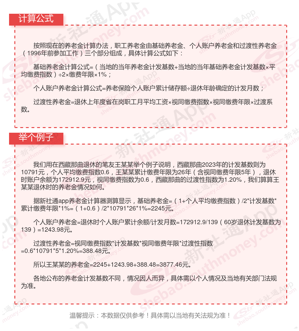
西藏那曲社保退休能领多少钱?(在线计算举例说明)

(备注:数据仅供参考,具体以当地有关法规为准)
养老保险缴费基数高好还是低好?
养老保险缴费基数越高,意味着需要缴纳的养老保险费用越多,退休后可以享受更多养老金待遇。养老保险缴费基数是参保人和参保单位缴纳养老保险费用计算的基数,一般是以职工本人上年度工资收入总额的月平均数作为本年度月缴费基数,缴费基数越高,职工和用人单位需要缴纳的保费越多,但是都会进入职工个人养老账户,退休后能够获得的养老金待遇也会有所提高,所以从客观角度来看,养老保险缴费基数高的话会更好。
养老保险遵循“多缴多得、长缴长得”原则,也就是说缴费金额越多、缴费时间越长,未来能够享受的养老金待遇越好。但是不能忽略的是,所缴纳的费用会相应提高,尤其是对于以灵活就业人员身份参加职工养老保险的人群而言,需要全额承担养老保险的保费,缴费压力也会同步增加。
另外,为了进一步提高社保水平,各个地区按照法规设置了养老保险缴费基数的上下限,如果职工的月平均工资低于缴费基数下限的话,则按照缴费基数下限缴纳养老保险保费;如果月平均工资高于缴费基数上限的话,则按照缴费基数上限缴纳养老保险保费。具体的缴费基数上下限是根据各地区职工月平均工资进行确定的。
以上就是西藏那曲养老保险缴费全部内容,希望对您有帮助,欢迎关注新社通app解锁更多社保专业资讯。
广东汕尾退休金
养老保险缴费
养老金重算
山西太原退休金
养老保险缴费
江苏盐城养老金
四川内江退休金
养老保险缴费