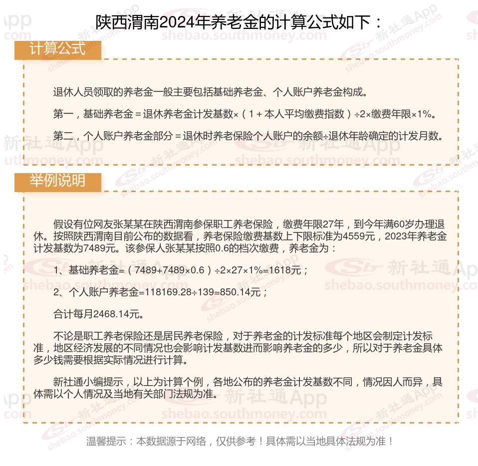
陕西渭南养老金计算公式2024年计算方法(在线计算器)

》新社通小编提示,“新社通app养老金计算器”可以计算养老金哦!以下是操作链接,点击即可轻松测算你的养老金!
如何获得更多的养老金待遇?
养老保险应提前规划,通过多种途径提高自己的养老金待遇:
推迟退休
不要提前退休:个人账户养老金的计算公式中,计发月数是根据退休年龄而定的。退休年龄越大,计发月数就越少,每月能领到的个人账户养老金就越多。
关注个人健康状况
定期体检:关注自己的身体健康状况,定期进行体检,及时发现并治疗潜在的健康问题。
保持健康生活方式:保持健康的生活方式,如合理饮食、适度运动、戒烟限酒等,有助于延长寿命,从而增加领取养老金的时间。
在经济发达的城市缴纳社保:
社会平均工资水平对养老金待遇有很大影响。在经济发达的城市缴纳社保,会获得更好的养老金待遇。
提高缴费档次:
在个人经济能力范围内,尽可能选择较高的缴费档次,以增加个人账户养老金的积累。比如,如果条件允许,可以选择更高的缴费基数,这样每月进入个人账户的金额就会更多。
延长缴费年限:
养老金的领取条件之一是累计缴费满15年,但仅仅满足这一条件可能无法获得较高的养老金待遇。因此,在15年的基础上尽可能延长自己的缴费时间,可以有效提高养老金待遇。
尽量避免中途断缴,因为断缴会影响缴费年限的累计。
提升个人职称和薪资
晋升职称:尽早地晋升职称,意味着个人工资的增加,从而提高养老保险的缴费基数。
影响:个人工资的增加意味着缴纳基数的增多,从而增加个人账户的积累。
温馨提示:本数据仅供参考!具体需以当地有关法规为准!
以上就是陕西渭南养老保险缴费全部内容,希望对您有帮助,欢迎关注新社通app解锁更多社保专业资讯。
养老保险缴费
甘肃兰州退休金
养老金重算
辽宁铁岭退休金
养老保险缴费
养老金重算
河南周口退休金
养老保险缴费