据新社通app获悉,职工基本养老保险是社会保险中的一个险种。是为了保证劳动者在年老、失业、患病、工伤、生育而减少劳动收入时给予经济补偿的一项优惠方案。那你知道安徽淮北养老保险缴费标准是什么样的吗?社保退休能领多少钱?下面随新社通app小编一起来看看详情。
安徽淮北养老保险缴费基数2023-2024年最新标准(最低)

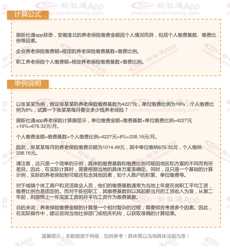
安徽淮北养老保险每月缴费金额的计算方法

湖南湘潭退休金
河北廊坊养老金
养老保险缴费
海南五指山退休金
退休人员补差
养老保险缴费
吉林四平退休金