据新社通app获悉,一般情况下养老保险的缴费金额是根据当下的一个养老缴费基数来计算的。不同地区以及不同年份的养老缴费基数都是不一样的,每年都可以看到各地的养老缴费基数调整的消息。那么广西钦州养老缴费基数究竟是什么?下面随新社通app小编一起来看看广西钦州养老保险缴费比例个人和单位2024是多少!
广西钦州养老保险缴费基数2023-2024年最新标准(最低)
据新社通app显示,广西钦州养老保险缴费基数2023-2024年最新标准如下:
根据有关法规,广西钦州企业职工基本养老保险缴费基数暂按不低于4053.6元;
缴费比例:其中单位承担16%,个人承担8%。
按照单位16%+个人8%的缴费费率,养老保险缴费合计不低于972.87元/月(单位648.58元+个人324.29元)。
(注:本文数据仅供参考,具体以当地缴费标准为准)
广西钦州养老保险每月缴费金额的计算方法
据新社通app获悉,广西钦州养老保险缴费金额的计算通常基于缴费基数和缴费比例。以下是一个具体的计算举例:
广西钦州假设某职工养老保险的缴费基数为4053.6元,单位缴费比例为16%,个人缴费比例为8%。
据新社通app养老保险计算器显示:养老保险费=养老保险缴费基数×单位缴费比例+养老保险缴费基数×个人缴费比例。
那么,该职工的单位应缴养老保险费为:4053.6元×16%=648.58元;
该职工个人应缴养老保险费为:4053.6元×8%=324.29元。
据新社通app养老保险计算器显示,该职工每月应缴的养老保险费总额为:648.58元+324.29元= 972.87元。
请注意,这只是一个示例计算,实际缴费金额会根据具体的缴费基数和缴费比例而有所不同。此外,养老保险方案也会随时间变化,建议在实际计算时参考最新的方案法规。》点击新社通app养老保险计算器,轻松测算你的养老保险缴纳金额!
广西钦州养老金如何查询个人账户余额?
养老保险缴费多少年可以退休领取养老金?
15年,根据相关法规,参保人缴纳养老保险满15年即可在退休后领取养老金。但这不意味着养老保险缴费满15年之后,参保人就可以放置不管,具体分以下两种情况:
【1】职工养老保险
根据相关法规,用人单位应当自用工之日起三十日内为其职工向社会保险经办机构申请办理社会保险登记。用人单位应当自行申报、按时足额缴纳社会保险费,非因不可抗力等法定事由不得缓缴、减免。另外,职工应当缴纳的社会保险费由用人单位代扣代缴。
简单理解,虽然职工社保已经缴满15年,满足目前申请基本养老保险待遇关于缴费年限的条件,但只要与单位存在劳动用工关系,就需要履行参加社保的法定义务。
【2】城乡居民养老保险
根据相关法规,参保人缴纳城乡居民养老保险满15年之后,可自行选择缴费或不缴费。当然,在参保人经济状况富裕的情况下,还是有必要缴纳的,毕竟参保人缴费越多,退休后可享受待遇越好。
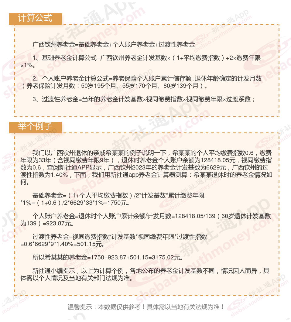
广西钦州社保退休能领多少钱?(在线计算举例说明)

(备注:数据仅供参考,具体以当地有关法规为准)
以上就是广西钦州养老保险缴费全部内容,希望对您有帮助,欢迎关注新社通app解锁更多社保专业资讯。
西藏林芝退休金
退休人员补差
养老保险缴费
退休人员补差
山东日照退休金
养老保险缴费
黑龙江七台河养老金