养老保险可以领多少年
养老保险在退休之后就可以领取养老金,一般是活多久就可以领多久,也就是可以终身领取。不管是缴纳的城镇职工养老保险还是居民养老保险,都是可以终身领取。
想要终身领取养老保险,用户缴纳的养老保险需要达到一定的年限,否则无法领取退休养老金。用户缴纳了养老保险后,如果发生意外身故了,那么可以由继承人直接一次性取出养老金。
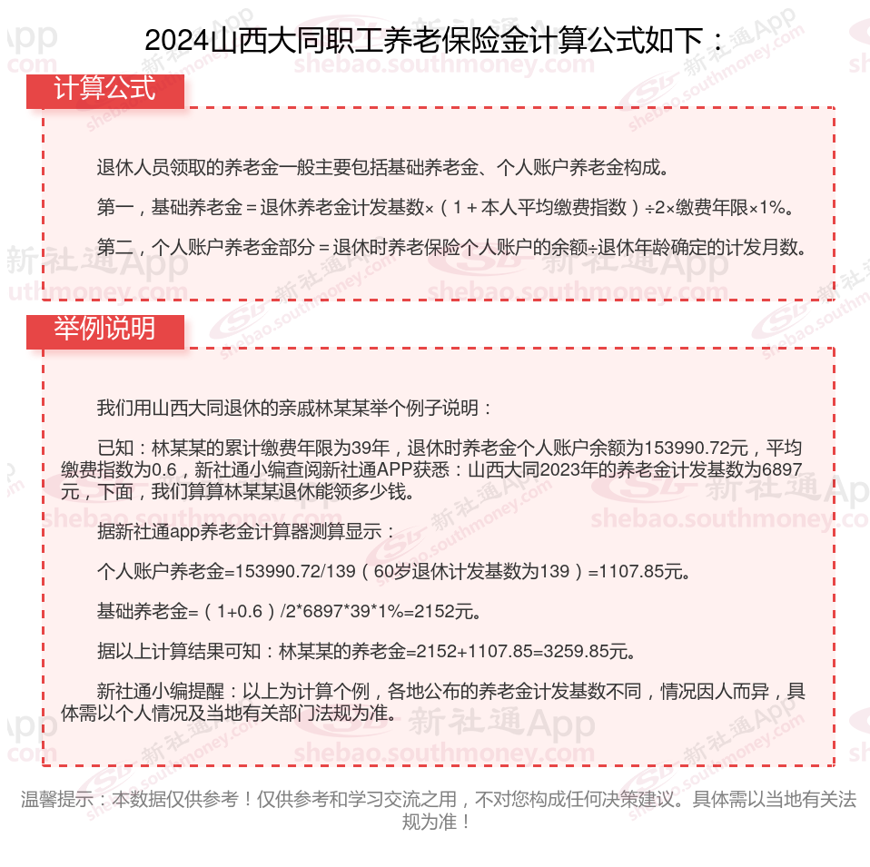
山西大同养老保险退休能领多少钱?(在线计算举例说明)

》点击新社通app养老金计算器,轻松测算你的养老金!
温馨提示:本数据源于网络,仅供参考!具体需以当地具体法规为准!
以上就是山西大同养老保险缴费全部内容,希望对您有帮助,欢迎关注新社通app解锁更多社保专业资讯。
安徽安庆退休金
养老保险缴费
养老金重算
养老保险缴费
广西贵港退休金