据新社通app获悉,职工养老保险是我国基本养老保险体系的重要组成部分,它采取的是单位与个人共同缴费的机制。一般而言,个人的缴费比例为8%。在常规情况下,单位所缴纳的养老保险费用会直接汇入养老保险统筹基金账户中,用于整个养老保险体系的资金积累和运作。那么,河南平顶山养老保险2023-2024年缴费标准是多少?下面随新社通app小编一起来看看详情吧。
河南平顶山养老保险缴费基数2023-2024年最新标准(最低)
据新社通app显示,河南平顶山职工养老缴费基数2023-2024年最新标准是多少,河南平顶山养老保险基数明细如下:
养老保险最低缴费基数为:3579元;
个人缴费比例:8%,个人缴费金额:286.32元;
企业缴费比例:16%,企业缴费金额:572.64元;
合计缴费:858.96元。
(注:本文数据仅供参考,具体以当地缴费标准为准)
河南平顶山养老保险每月缴费金额的计算方法
据新社通app获悉,2024年河南平顶山养老保险缴费金额的计算公式如下:
养老保险费金额=养老保险缴费基数*单位缴费比例+养老保险缴费基数*个人缴费比例
养老保险缴费基数一般是根据职工上年度平均工资水平确定的。例如,假设小五的养老保险缴费基数为3579元,单位缴费比例为16%,个人缴费比例为8%,那么小五的养老保险缴费金额计算如下:
单位缴费金额=3579元×16%=572.64元/月。
个人缴费金额=3579元×8%=286.32元/月。
据新社通app养老保险计算器显示,小五每月的养老保险总缴费金额为:572.64元+286.32元=858.96元
》点击新社通app养老保险计算器,轻松测算你的养老保险缴纳金额!
请注意,上述例子中的缴费比例仅用于演示目的,实际的缴费比例可能因地区和方案的不同而有所差异。在实际计算时,应参考当地社保部门公布的具体法规。
此外,社保养老金的计算还涉及到个人账户养老金和基础养老金等多个因素,具体计算方式也可能因地区和方案的不同而有所差异。因此,在规划个人养老保险时,建议咨询当地社保部门或专业机构,以获取更准确的信息和建议。
河南平顶山养老金如何查询个人账户余额?
养老保险缴费基数高好还是低好?
养老保险缴费基数越高,意味着需要缴纳的养老保险费用越多,退休后可以享受更多养老金待遇。养老保险缴费基数是参保人和参保单位缴纳养老保险费用计算的基数,一般是以职工本人上年度工资收入总额的月平均数作为本年度月缴费基数,缴费基数越高,职工和用人单位需要缴纳的保费越多,但是都会进入职工个人养老账户,退休后能够获得的养老金待遇也会有所提高,所以从客观角度来看,养老保险缴费基数高的话会更好。
养老保险遵循“多缴多得、长缴长得”原则,也就是说缴费金额越多、缴费时间越长,未来能够享受的养老金待遇越好。但是不能忽略的是,所缴纳的费用会相应提高,尤其是对于以灵活就业人员身份参加职工养老保险的人群而言,需要全额承担养老保险的保费,缴费压力也会同步增加。
另外,为了进一步提高社保水平,各个地区按照法规设置了养老保险缴费基数的上下限,如果职工的月平均工资低于缴费基数下限的话,则按照缴费基数下限缴纳养老保险保费;如果月平均工资高于缴费基数上限的话,则按照缴费基数上限缴纳养老保险保费。具体的缴费基数上下限是根据各地区职工月平均工资进行确定的。
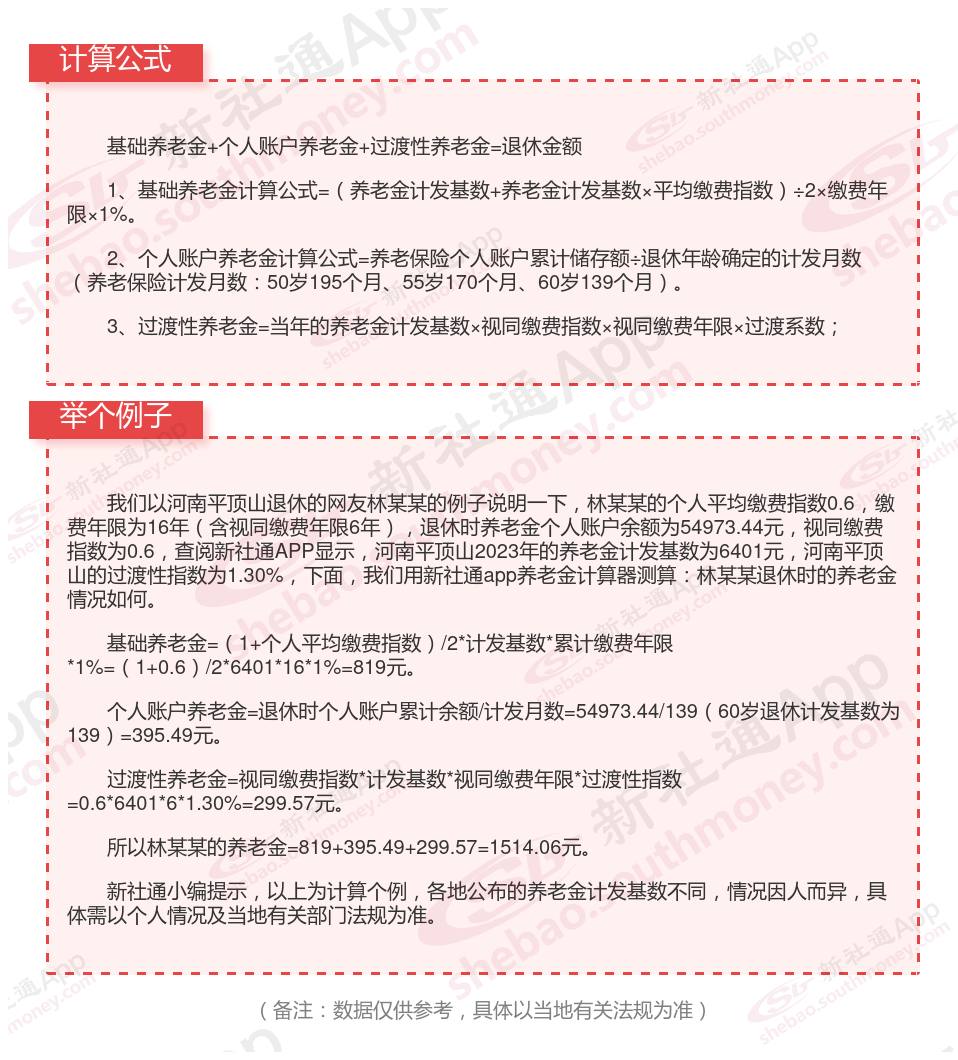
河南平顶山社保退休能领多少钱?(在线计算举例说明)

(备注:数据仅供参考,具体以当地有关法规为准)
以上就是河南平顶山养老保险缴费全部内容,希望对您有帮助,欢迎关注新社通app解锁更多社保专业资讯。
广西柳州退休金
退休计发基数
四川德阳退休金
养老保险缴费
养老金重算
福建南平退休金