据新社通app获悉,职工基本养老保险是社会保险中的一个险种。是为了保证劳动者在年老、失业、患病、工伤、生育而减少劳动收入时给予经济补偿的一项优惠方案。那你知道河南信阳养老保险缴费标准是什么样的吗?社保退休能领多少钱?下面随新社通app小编一起来看看详情。
河南信阳养老保险缴费基数2023年最新标准 一个月最低要交多少钱?举例说明

据新社通app获悉,河南信阳2024年职工养老保险缴费金额的计算涉及到缴费基数和缴费比例两个关键因素。
以下是一个计算养老保险缴费金额的示例:
以王某为例,假设他的养老保险缴费基数为3579元,单位缴费比例为16%,个人缴费比例为8%,试算一下王某每月要交多少钱养老保险?
据新社通app养老保险计算器显示,单位缴费金额=缴费基数×单位缴费比例=3579元×16%=572.64元/月。
据新社通app养老保险计算器显示,个人缴费金额=缴费基数×个人缴费比例=3579元×8%=286.32元/月。
因此,王某每月的养老保险缴费总额为858.96元,其中单位缴纳572.64元,个人缴纳286.32元。
》社保网小编提示,“新社通app养老金计算器”可以轻松测算您的养老保险要交多少钱!以下是操作链接!请注意,这只是一个简单的示例,具体的缴费基数和缴费比例可能因地区和方案的不同而有所差异。因此,在实际计算时,需要根据当地的具体方案来确定。同时,这只是一个基础的计算示例,实际的养老保险制可能还包含其他因素,如个人账户的积累、单位缴费等。
对于城镇个体工商户和灵活就业人员,他们的缴费基数通常为当地上年度在岗职工平均工资,缴费比例也是固定的。而对于新招职工,其缴费基数则以其起薪当月的工资收入为准,从第二年起,则按照上一年实发工资的月平均工资作为缴费基数。
总的来说,养老保险缴费金额的计算是一个相对复杂的过程,需要综合考虑多个因素。因此,在实际操作中,建议咨询当地社保部门或相关机构,以获取准确的计算结果。
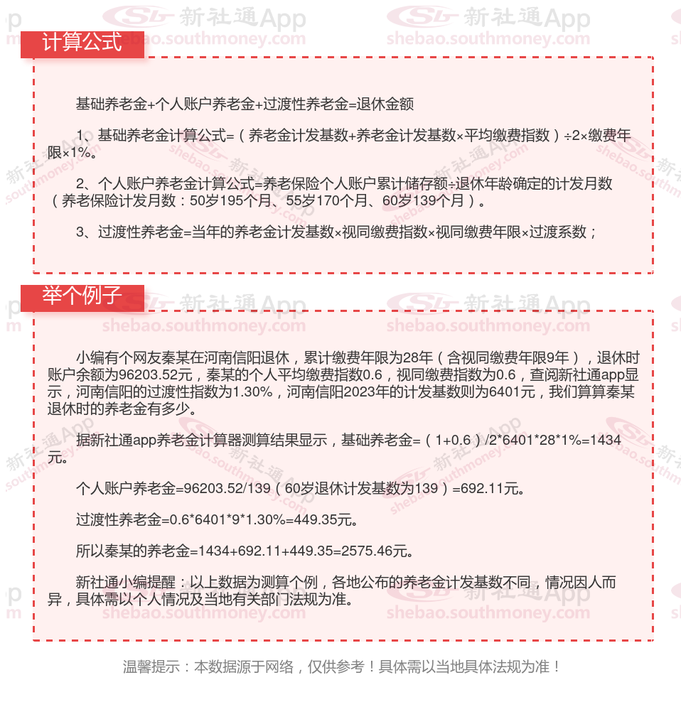
河南信阳养老保险退休能领多少钱?(在线计算举例说明)

温馨提示:本数据仅供参考!具体需以当地有关法规为准!
养老保险个人账户怎么查询?几种方法任您选择
养老保险个人账户的查询方法主要有以下几种:
1、网上查询:
参保人可以直接登录当地的社保局网站或APP,找到养老保险查询板块。
输入自己的身份证号码、社保卡的密码以及验证码,就可以查询到自己的社会养老保险账户余额以及缴费信息了。
需要注意的是,首次登录时可能需要修改初始密码(通常是123456或本人身份证最后六位数字),修改密码后重新登录才能查询到相关信息。
在网上查询时,一定要确保填写的个人信息准确无误,并保护好个人信息,避免随意泄露。
2、电话查询:
参保人可以直接拨打社保服务热线电话12333,或者所在地区号+12333,接通后转人工服务。
向工作人员提供自己的身份信息,然后请求查询养老保险的个人账户详细情况。
通过电话咨询,可以了解到大家想要查询的相关问题。
3、社保大厅查询:
参保人携带身份证和社保卡直接去当地的社保大厅服务窗口。
向工作人员提供身份信息,然后请求查询养老保险的个人账户详细情况。
在社保大厅查询时,要妥善保管好身份证和社保卡,避免丢失造成不必要的损失。
此外,有些地区还支持通过手机银行APP进行绑定查询,具体可咨询当地社保局或银行。无论使用哪种查询方式,都要注意保护好自己的个人信息和社保卡安全,避免造成不必要的损失。
以上就是河南信阳养老保险缴费全部内容,希望对您有帮助,欢迎关注新社通app解锁更多社保专业资讯。
养老保险缴费
养老金重算
广东韶关退休金
养老保险缴费
山东潍坊退休金