养老保险需要连续交费吗
养老保险可以累计交费,中间断交也没关系,下次再缴纳时,社保系统会自动累加在一起的。简单来说就是断断续续累积15年也是可以的。只要社会养老保险缴满15年,职工到达退休年龄之后即可享受养老金待遇。
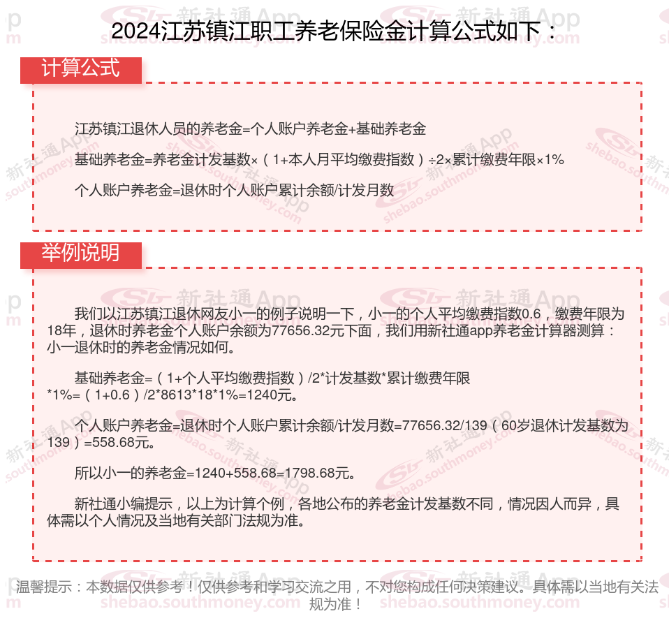
江苏镇江养老金计算公式2024年最新计算器 社保退休能领多少钱?

(备注:数据仅供参考,具体以当地有关法规为准)
以上就是江苏镇江养老保险缴费全部内容,希望对您有帮助,欢迎关注新社通app解锁更多社保专业资讯。
养老保险缴费
养老金重算
广东韶关退休金
养老保险缴费
山东潍坊退休金