据新社通app获悉,职工基本养老保险是社会保险中的一个险种。养老保险待遇是多缴多得、长缴多得。但确确实实还是有很多人就是只缴纳养老保险15年,退休就能领养老金,这种情况下能领多少养老金呢?新疆喀什养老保险缴费标准是什么样的?跟着新社通app小编一起来看看吧。
新疆喀什养老保险缴费基数2023-2024年最新标准(最低)
据新社通app显示,新疆喀什职工养老保险最低缴费基数为:4999元;单位和个人的缴费比例分别为:16%、8%;
个人缴费金额:399.92元,单位缴费金额:799.84元,每月合计缴费:1199.76元。
(注:本文数据仅供参考,具体以当地缴费标准为准)
新疆喀什养老保险每月缴费金额的计算方法
据新社通app获悉,2024年新疆喀什养老保险缴费金额的计算公式如下:
养老保险费金额=养老保险缴费基数*单位缴费比例+养老保险缴费基数*个人缴费比例
养老保险缴费基数一般是根据职工上年度平均工资水平确定的。例如,假设小五的养老保险缴费基数为4999元,单位缴费比例为16%,个人缴费比例为8%,那么小五的养老保险缴费金额计算如下:
单位缴费金额=4999元×16%=799.84元/月。
个人缴费金额=4999元×8%=399.92元/月。
据新社通app养老保险计算器显示,小五每月的养老保险总缴费金额为:799.84元+399.92元=1199.76元
》点击新社通app养老保险计算器,轻松测算你的养老保险缴纳金额!
请注意,上述例子中的缴费比例仅用于演示目的,实际的缴费比例可能因地区和方案的不同而有所差异。在实际计算时,应参考当地社保部门公布的具体法规。
此外,社保养老金的计算还涉及到个人账户养老金和基础养老金等多个因素,具体计算方式也可能因地区和方案的不同而有所差异。因此,在规划个人养老保险时,建议咨询当地社保部门或专业机构,以获取更准确的信息和建议。
新疆喀什养老金如何查询个人账户余额?
养老保险需要连续交费吗
养老保险可以累计交费,中间断交也没关系,下次再缴纳时,社保系统会自动累加在一起的。简单来说就是断断续续累积15年也是可以的。只要社会养老保险缴满15年,职工到达退休年龄之后即可享受养老金待遇。
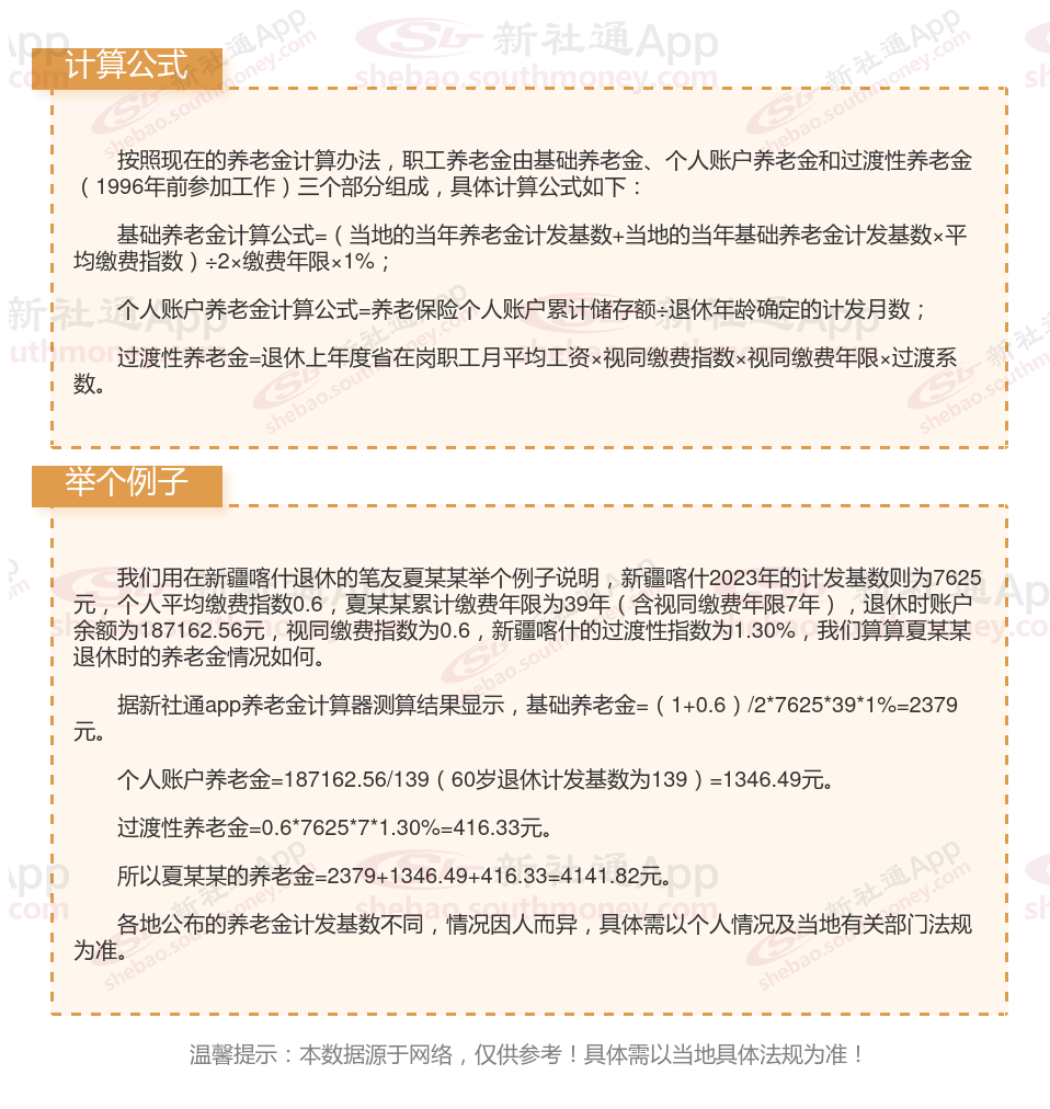
新疆喀什社保退休能领多少钱?(在线计算举例说明)

(备注:数据仅供参考,具体以当地有关法规为准)
以上就是新疆喀什养老保险缴费全部内容,希望对您有帮助,欢迎关注新社通app解锁更多社保专业资讯。
江苏淮安退休金
养老保险缴费
养老金重算
广西桂林退休金
养老保险缴费
浙江杭州养老金
内蒙古通辽退休金