养老保险可以补缴前面几年的吗?
不可以。通常情况下,养老保险是不可以补缴前面几年的,职工或者居民只要确保自己在退休前累计缴足了十五年基本养老保险就不会导致退休后无法享受养老待遇,如果中间断缴年限并不影响累计年限的话,可以不用补缴前面几年断缴的。另外,只有符合以下四种情形才能补缴养老保险:单位欠缴养老保险、特定人群、城乡居民养老保险的一次性补齐、灵活就业人员补缴。
【1】 单位欠缴养老保险:
按照法规,用人单位必须为劳动者缴纳社会保险,如果因用人单位原因导致应缴未缴的,劳动者可以通过执法部门的介入,督促用人单位补缴社会保险。
【2】 特定人群
社保未交满十五年退休时可以一次性补缴,但需要满足以下条件之一:
①2011年前退休的国有企业事业单位职工;
②1961年至1982年期间的下乡知识青年;
③在2011年之前已经在当地缴纳了社保的65岁男性、60岁女性退休人员。
【3】 城乡居民养老保险的一次性补齐
部分地区允许城乡居民养老保险的参保人员到达60岁时,如果缴费不足15年的可以一次性补齐,然后按月享受养老金待遇。
【4】 灵活就业人员补缴
一般情形下,灵活就业人员是无法补缴养老保险的。但是目前有针对灵活就业人员的缓缴方案,以2022年为例,灵活就业人员可以申请停缴养老保险费,在2023年底钱一次性补缴2022年全年的养老保险。
总之,一般情形下养老保险是无法进行补缴的,而且各地区的补缴方案法规也有所不同,参保人员尽量不要使养老保险断缴,虽然只要退休前累计缴满了十五年就不会影响领取养老待遇,但是对养老金待遇的多少是有影响的,缴费年限越长,能够领取到的养老金待遇越多。
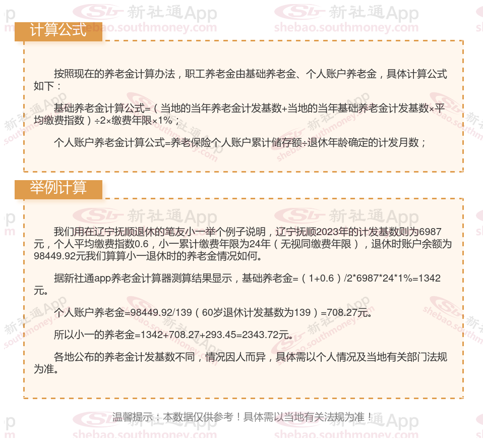
辽宁抚顺养老保险退休能领多少钱?(在线计算举例说明)

》点击新社通app养老金计算器,轻松测算你的养老金!
(备注:数据仅供参考,具体以当地有关法规为准)
以上就是辽宁抚顺养老保险缴费全部内容,希望对您有帮助,欢迎关注新社通app解锁更多社保专业资讯。
养老保险缴费
养老金重算
江西抚州退休金
养老金重算
养老保险缴费
安徽宿州退休金