据新社通app获悉,职工养老保险是我国基本养老保险体系的重要组成部分,它采取的是单位与个人共同缴费的机制。一般而言,个人的缴费比例为8%。在常规情况下,单位所缴纳的养老保险费用会直接汇入养老保险统筹基金账户中,用于整个养老保险体系的资金积累和运作。那么,江苏连云港养老保险2023-2024年缴费标准是多少?下面随新社通app小编一起来看看详情吧。
江苏连云港缴费基数2023-2024年最新标准(最低)一个月要交多少钱?


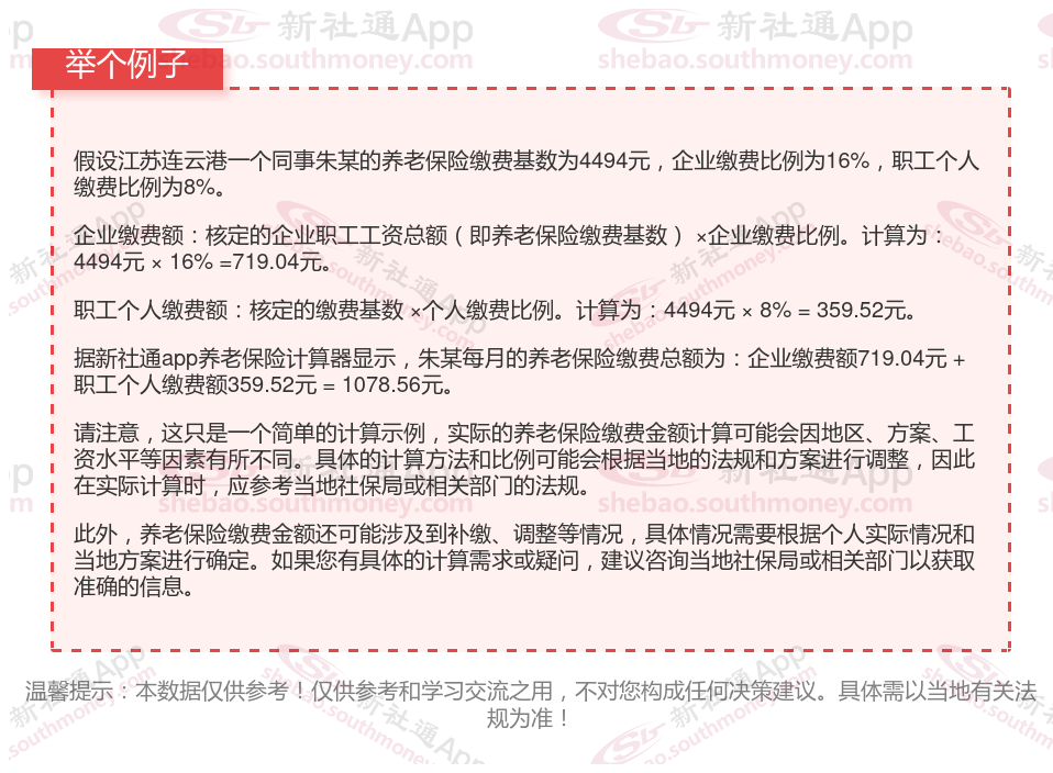
养老保险缴费
浙江杭州退休金
养老金重算
养老保险缴费
山西临汾退休金
养老金重算
养老保险缴费