据新社通小编了解,江西九江养老缴费基数直接关系要用户的养老保险的缴费比例。通常情况下,养老保险缴费基数是参保人员上一年申报个人所得会的工资和薪金税项的月平均额,由此可见,养老保险缴费基数是和个人的工资挂钩的。在进行养老保险缴费的时候,是根据缴费基数来计算的,那么江西九江养老保险缴费比例单位和个人分别是多少?下面随新社通app小编一起来看看详情。
江西九江养老保险缴费基数2023-2024最新标准,一个月要交多少钱?
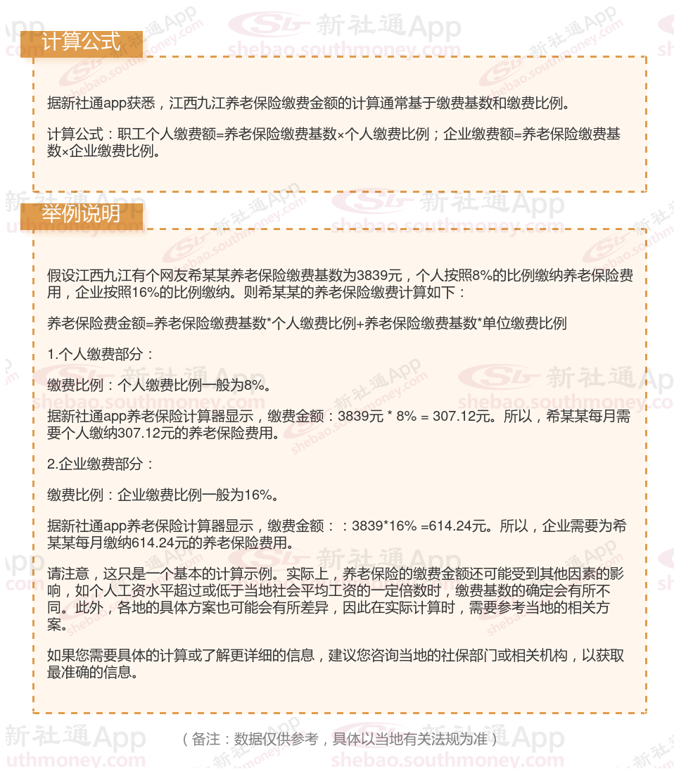
据新社通app获悉,江西九江的养老保险缴费金额因个人情况而异,包括个人缴费基数、缴费比例等因素。以下是一些参考信息:
2024年江西九江城镇职工基本养老保险缴费基数的下限为3839元。江西九江职工基本养老保险由用人单位和职工分别按其缴费基数的16%和8%按月共同缴纳。江西九江养老金一个月缴费金额如下:
》点击新社通app养老保险计算器,轻松测算你的养老保险缴纳金额!个人养老保险缴费金额=个人的缴费基数*缴费比例=3839*8%=307.12元
单位养老保险缴费金额=单位的缴费基数*缴费比例=3839*16%=614.24元
据新社通app养老保险计算器显示,江西九江职工基本养老保险缴费金额=个人养老保险缴费金额+单位养老保险缴费金额=307.12元+614.24元=921.36元
另外,请注意,这些标准和方案可能会根据时间、方案调整等因素有所变化,因此建议您咨询江西九江社保局或相关部门以获取最新、最准确的信息。总的来说,为了准确了解江西九江养老保险的缴费金额,您需要根据自己的具体情况,结合最新的方案法规进行计算。同时,定期关注相关方案调整,以便及时了解并适应新的缴费要求。

退休计发基数
甘肃天水退休金
养老保险缴费
福建莆田退休金
养老保险缴费