据新社通app获悉,养老保险通常指的就是我国的基本养老保险,它是我国养老保险体系中的第一支柱,旨在为劳动者在退休后提供基本生活保险。根据有关法规,我国的养老保险制要求参保人员累计缴费满15年,就可以在达到法定退休年龄之后正常领取相应的养老保险金。这个“15年”的累计缴费年限是领取养老保险金的一个基本条件,确保参保人员在退休时能够享有一定的养老保险。
需要注意的是,具体的法定退休年龄和养老保险金领取标准可能会因地区和方案的不同而有所差异。此外,随着我国养老保险制的不断完善和调整,相关方案也可能会有所调整。因此,在实际操作中,建议参考当地的具体法规。那么,自己交养老保险每月需要多少钱 江西新余养老保险退休后每月可以领多少?下面随新社通app小编一起来看看详情吧。
江西新余养老保险缴费基数2023年最新标准 一个月最低要交多少钱?举例说明

据新社通app获悉,2024年江西新余养老保险缴费金额的计算公式如下:
养老保险费金额=养老保险缴费基数*单位缴费比例+养老保险缴费基数*个人缴费比例
养老保险缴费基数一般是根据职工上年度平均工资水平确定的。例如,假设小五的养老保险缴费基数为3839元,单位缴费比例为16%,个人缴费比例为8%,那么小五的养老保险缴费金额计算如下:
单位缴费金额=3839元×16%=614.24元/月。
个人缴费金额=3839元×8%=307.12元/月。
据新社通app养老保险计算器显示,小五每月的养老保险总缴费金额为:614.24元+307.12元=921.36元
》点击新社通app养老保险计算器,轻松测算你的养老保险缴纳金额!
请注意,上述例子中的缴费比例仅用于演示目的,实际的缴费比例可能因地区和方案的不同而有所差异。在实际计算时,应参考当地社保部门公布的具体法规。
此外,社保养老金的计算还涉及到个人账户养老金和基础养老金等多个因素,具体计算方式也可能因地区和方案的不同而有所差异。因此,在规划个人养老保险时,建议咨询当地社保部门或专业机构,以获取更准确的信息和建议。
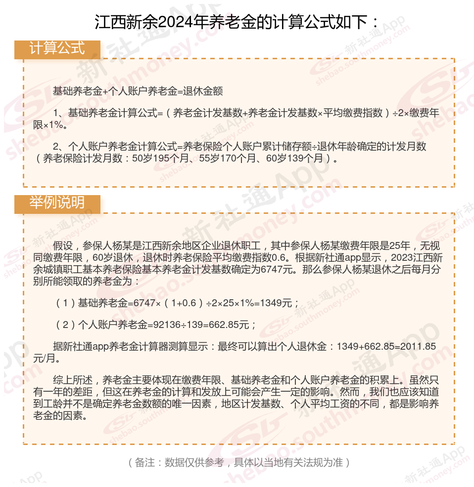
江西新余养老保险退休能领多少钱?(在线计算举例说明)

温馨提示:本数据源于网络,仅供参考!具体需以当地具体法规为准!
养老保险个人账户怎么查询?几种方法任您选择
养老保险个人账户的查询方法有多种,以下是几种常见的查询方式:
方法1、网上查询:
访问当地社保局或人社局的网站。
在网站上找到“个人社保查询”或“养老保险查询”等相关选项。
点击进入查询页面,输入个人的身份证号码、社保卡号或密码(初始密码通常为身份证后六位,如果已经更改过则使用更改后的密码)。
点击“查询”按钮,即可查看个人的养老保险账户余额、缴费记录等信息。
方法2、手机APP查询:
下载并安装当地社保局或人社保局的手机APP。
在APP上注册并登录个人账号。
找到“养老保险查询”或相关选项,输入个人信息进行查询。
微信、支付宝等第三方平台查询:
在微信或支付宝等第三方平台上,搜索并打开“城市服务”或“电子社保卡”等小程序。
在小程序中绑定个人的社保卡或身份证信息。
进入养老保险查询页面,查看个人的账户余额、缴费记录等信息。
方法3、电话查询:
拨打全国社保统一查询电话:12333。
根据语音提示,选择自己所在地区的社保局客服中心。
提供个人的身份证号码或其他相关信息,进行身份验证。
询问并获取个人的养老保险账户余额、缴费记录等信息。
方法4、社保大厅查询:
携带身份证或其他有效证件,前往当地的社保局或人社局大厅。
在大厅内的自助查询机上,按照提示输入个人的身份证号码或社保卡号等信息。
查询并打印个人的养老保险账户余额、缴费记录等信息。
或者直接前往窗口,向工作人员提供个人信息,进行查询。
无论使用哪种查询方式,都要注意保护好个人信息,不要随意泄露给他人,以免造成不必要的麻烦。同时,定期查询养老保险个人账户信息,可以及时了解自己的缴费和待遇情况,确保自己的权益不受侵害。
以上就是江西新余养老保险缴费全部内容,希望对您有帮助,欢迎关注新社通app解锁更多社保专业资讯。
内蒙古包头退休金
退休人员补差
退休金
福建南平退休金
养老保险缴费
养老规划
西藏山南退休金
退休金
退休人员补差
山东聊城退休金