据新社通app获悉,养老保险是为居民退休后的经济来源提供保证的保险,对于单位职工而言,由用人单位和职工本人共同缴纳养老保险,保费较高;而居民的养老保险保费是由居民个人承担。不管是职工养老保险还是居民养老保险,保费都需要通过养老保险缴费基数计算得出。下面随新社通app小编一起来看看湖南衡阳养老金缴费标准2023-2024最新基数比例是多少!
湖南衡阳养老保险缴费基数2023-2024最新标准来了
据新社通app显示,2023-2024年湖南衡阳职工养老保险的缴费标准是根据缴费基数来确定的:
在单位参加职工社保,个人养老保险缴费比例为8%,而单位的缴费比例为16%。其中,缴费基数的下限为4027元。
个人缴费金额:322.16元,单位缴费金额:644.32元,每月合计缴费:966.48元。
(注:本文数据仅供参考,具体以当地缴费标准为准)
》点击新社通app养老保险计算器,轻松测算你的养老保险缴费金额!
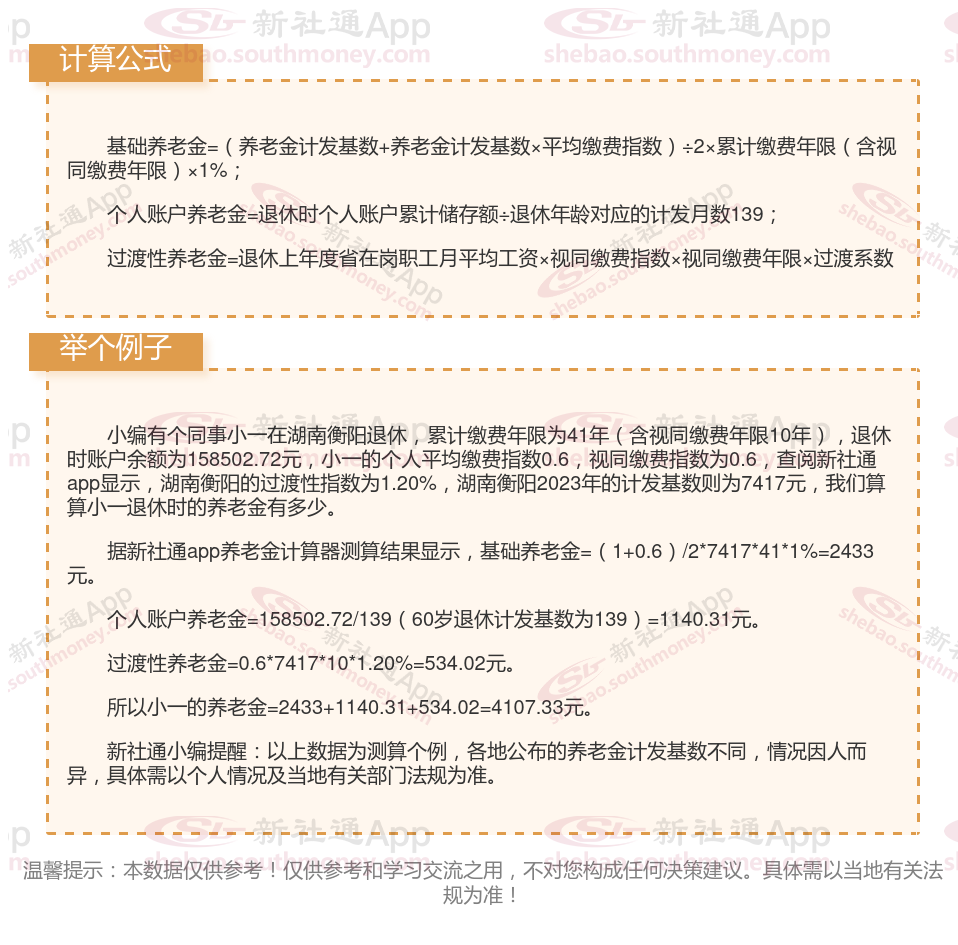
湖南衡阳社保养老保险交满能领多少钱?(在线计算举例说明)

温馨提示:本数据仅供参考!具体需以当地有关法规为准!
养老保险最多可以缴多少年
没有上限的限制,缴纳年数越久,能够领到的退休金越多。养老保险要累计缴满15年,达到法定退休的年龄即可领取退休金,若是没有缴纳15年可以采取补缴的方法来增加养老保险的累计时间。至于每个月可以领取多少,得看参保人前期每个人缴纳的基数已经累计缴纳的年数。
以上就是湖南衡阳养老保险缴费全部内容,希望对您有帮助,欢迎关注新社通app解锁更多社保专业资讯。
退休金
甘肃嘉峪关退休金
养老金重算
养老保险缴费
养老规划
退休金
河北沧州退休金
退休计发基数
养老保险缴费
养老规划