据新社通app获悉,职工基本养老保险是社会保险中的一个险种。是为了保证劳动者在年老、失业、患病、工伤、生育而减少劳动收入时给予经济补偿的一项优惠方案。那你知道江苏常州养老保险缴费标准是什么样的吗?社保退休能领多少钱?下面随新社通app小编一起来看看详情。
江苏常州养老保险缴费基数2023年最新标准 一个月最低要交多少钱?举例说明

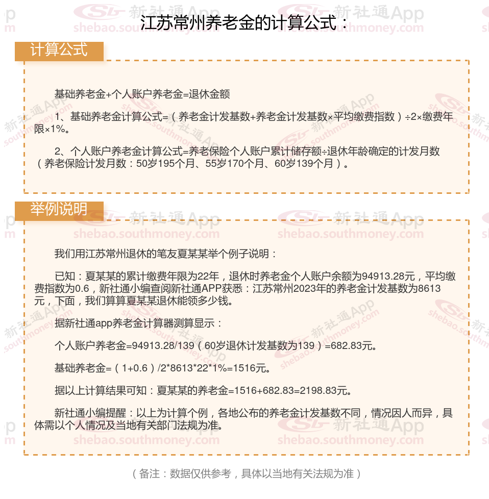
据新社通app获悉,2024年江苏常州养老保险缴费金额的计算公式如下:
养老保险费金额=养老保险缴费基数*单位缴费比例+养老保险缴费基数*个人缴费比例
养老保险缴费基数一般是根据职工上年度平均工资水平确定的。例如,假设小五的养老保险缴费基数为4494元,单位缴费比例为16%,个人缴费比例为8%,那么小五的养老保险缴费金额计算如下:
单位缴费金额=4494元×16%=719.04元/月。
个人缴费金额=4494元×8%=359.52元/月。
据新社通app养老保险计算器显示,小五每月的养老保险总缴费金额为:719.04元+359.52元=1078.56元
》点击新社通app养老保险计算器,轻松测算你的养老保险缴纳金额!
请注意,上述例子中的缴费比例仅用于演示目的,实际的缴费比例可能因地区和方案的不同而有所差异。在实际计算时,应参考当地社保部门公布的具体法规。
此外,社保养老金的计算还涉及到个人账户养老金和基础养老金等多个因素,具体计算方式也可能因地区和方案的不同而有所差异。因此,在规划个人养老保险时,建议咨询当地社保部门或专业机构,以获取更准确的信息和建议。
江苏常州养老保险退休能领多少钱?(在线计算举例说明)

温馨提示:本数据仅供参考!具体需以当地有关法规为准!
养老保险个人账户怎么查询?几种方法任您选择
养老保险个人账户的查询方法有多种,以下是几种常见的查询方式:
网上查询:
参保人员可以登录当地社保局的网站,找到养老保险查询板块。
输入个人的身份证号码、社保卡的密码以及验证码(如果设置了的话),即可查询到个人的社会养老保险账户余额以及缴费信息。
注意,初始密码可能是身份证后六位,如果已更改过,请使用更改后的密码。
部分地区还支持使用APP或微信公众号进行查询。
电话查询:
参保民众可以拨打社保全国统一查询电话:12333。
拨打后根据语音提示,选择自己参保地的社保局客服中心,然后通过人工服务获得个人的社会养老保险账户余额或缴费信息。
社保大厅查询:
参保人员可以携带身份证到各区社会保险经办机构业务办理大厅查询养老保险账户信息。
在大厅内,通常会有自助查询机或人工服务窗口,可以通过这些方式获取查询结果。
手机查询:
如果已经在支付宝或微信上绑定了社保卡,可以通过这些应用的社保查询功能来查看个人的养老保险账户余额和缴费信息。
银行查询:
如果养老金是通过银行发放的,可以直接到银行柜台或ATM机上查询养老金的发放情况。
在查询过程中,请注意保护个人信息,不要随意泄露给他人,以免造成不必要的麻烦。如果遇到任何问题或疑虑,建议及时联系当地的社保局或相关机构进行咨询。
以上就是江苏常州养老保险缴费全部内容,希望对您有帮助,欢迎关注新社通app解锁更多社保专业资讯。
养老保险缴费
养老金重算
河南驻马店退休金
湖南湘潭退休金
养老规划
退休金
养老保险缴费
退休计发基数
辽宁阜新退休金
养老规划