据新社通app获悉,养老保险通常指的就是我国的基本养老保险,它是我国养老保险体系中的第一支柱,旨在为劳动者在退休后提供基本生活保险。根据有关法规,我国的养老保险制要求参保人员累计缴费满15年,就可以在达到法定退休年龄之后正常领取相应的养老保险金。这个“15年”的累计缴费年限是领取养老保险金的一个基本条件,确保参保人员在退休时能够享有一定的养老保险。
需要注意的是,具体的法定退休年龄和养老保险金领取标准可能会因地区和方案的不同而有所差异。此外,随着我国养老保险制的不断完善和调整,相关方案也可能会有所调整。因此,在实际操作中,建议参考当地的具体法规。那么,自己交养老保险每月需要多少钱 河南鹤壁养老保险退休后每月可以领多少?下面随新社通app小编一起来看看详情吧。
河南鹤壁养老保险缴费基数2023-2024年最新标准(最低)
据新社通app显示,河南鹤壁养老保险缴费基数2023-2024年最新标准如下:
根据有关法规,河南鹤壁企业职工基本养老保险缴费基数暂按不低于3579元;
缴费比例:其中单位承担16%,个人承担8%。
按照单位16%+个人8%的缴费费率,养老保险缴费合计不低于858.96元/月(单位572.64元+个人286.32元)。
(注:本文数据仅供参考,具体以当地缴费标准为准)
河南鹤壁养老保险每月缴费金额的计算方法
据新社通app获悉,河南鹤壁养老保险缴费金额的计算通常基于养老保险缴费基数和缴费比例。以下是一个简单的计算举例:
假设河南鹤壁某职工的养老保险缴费基数为3579元,企业缴费比例为16%,职工个人缴费比例为8%。
企业缴费额:核定的企业职工工资总额(即养老保险缴费基数) ×企业缴费比例。计算为:3579元 × 16% =572.64元。
职工个人缴费额:核定的缴费基数 ×个人缴费比例。计算为:3579元 × 8% = 286.32元。
据新社通app养老保险计算器显示,该职工每月的养老保险缴费总额为:企业缴费额572.64元 + 职工个人缴费额286.32元 = 858.96元。
请注意,这只是一个简单的计算示例,实际的养老保险缴费金额计算可能会因地区、方案、工资水平等因素有所不同。具体的计算方法和比例可能会根据当地的法规和方案进行调整,因此在实际计算时,应参考当地社保局或相关部门的法规。
》点击新社通app养老保险计算器,轻松测算你的养老保险缴纳金额!
此外,养老保险缴费金额还可能涉及到补缴、调整等情况,具体情况需要根据个人实际情况和当地方案进行确定。如果您有具体的计算需求或疑问,建议咨询当地社保局或相关部门以获取准确的信息。
河南鹤壁养老金如何查询个人账户余额?
养老保险和社保是一回事吗?
养老保险和社保不是一回事。养老保险是包含在社保里面的,养老保险属于社保体系中的一项内容。社保是社会保险的简称,社保的主要项目包括基本养老保险、基本医疗保险、工伤保险、失业保险、生育保险。建立社会保险制,保证公民在年老、疾病、工伤、失业、生育等情况下依法获得物质帮助的权利。
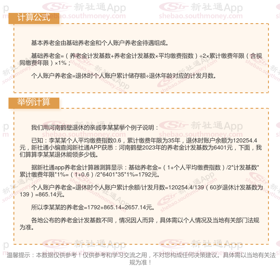
河南鹤壁社保退休能领多少钱?(在线计算举例说明)

温馨提示:本数据仅供参考!具体需以当地有关法规为准!
以上就是河南鹤壁养老保险缴费全部内容,希望对您有帮助,欢迎关注新社通app解锁更多社保专业资讯。
养老保险缴费
退休计发基数
四川泸州退休金
养老保险缴费
退休金
养老规划
退休人员补差
湖北黄石退休金
养老保险缴费
退休金