据新社通app获悉,养老保险是社保五险之一,参保人缴纳之后,退休时可以领取一定的养老金,而很多参保人也比较关心自己能拿多少钱,那么云南曲靖养老保险怎么计算自己能拿多少钱呢?看看你的养老保险要交多少钱?
云南曲靖养老保险缴费基数2023-2024最新标准如下

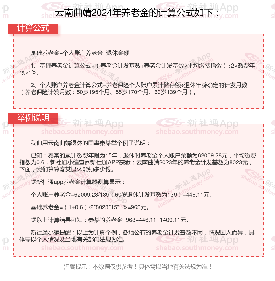
云南曲靖社保退休能领多少钱?(在线计算举例说明)

》点击新社通app养老金计算器,轻松测算你的养老金!
温馨提示:本数据仅供参考!仅供参考和学习交流之用,不对您构成任何决策建议。具体需以当地有关法规为准!
养老保险的钱能取出来吗?
养老保险可以提取出来,需要满足以下条件:
1、养老保险参保人已经丧失中华人们共和国国籍,这类人群已经移民到其他国,那么可以通过书面申请的方式终止养老保险缴费,也可以将养老保险账户中的钱提取出来,可以提前咨询社保局的工作人员。
2、获得了境外永久居住权、外籍、港澳台来境内工作人员,参加了养老保险,在和用人单位解除了劳动合同终止聘用关系,并且要离境的,可以书面申请终止养老保险缴费,从而将养老保险中的资金提取。
3、如果在本市参加的职工养老保险,缴纳时间还没有达到15年,按照法规可以延长缴费,还未转入到城乡居民养老保险的人员,可以申请终止职工养老保险关系,提取养老账户的钱。
4、如果是参保人员已经死亡,那么养老保险账户可以依法被继承,被继承人可以将养老保险中的资金取出来。
通常来说,养老金的领取条件是养老保险缴纳满15年、并且达到法定退休年龄,如果大家的养老保险缴纳满15年,但还没到退休的年龄,可以选择继续缴纳,毕竟养老保险交的越久,养老金就越多。
以上就是云南曲靖养老保险缴费全部内容,希望对您有帮助,欢迎关注新社通app解锁更多社保专业资讯。
辽宁锦州退休金
宁夏固原退休金
养老保险缴费
退休金
河南信阳养老金
养老规划
浙江杭州退休金
黑龙江双鸭山退休金
退休金计算
养老保险缴费