据新社通app获悉,养老保险是为居民退休后的经济来源提供保证的保险,对于单位职工而言,由用人单位和职工本人共同缴纳养老保险,保费较高;而居民的养老保险保费是由居民个人承担。不管是职工养老保险还是居民养老保险,保费都需要通过养老保险缴费基数计算得出。下面随新社通app小编一起来看看山东枣庄养老金缴费标准2023-2024最新基数比例是多少!
山东枣庄养老保险缴费基数2023-2024最低标准
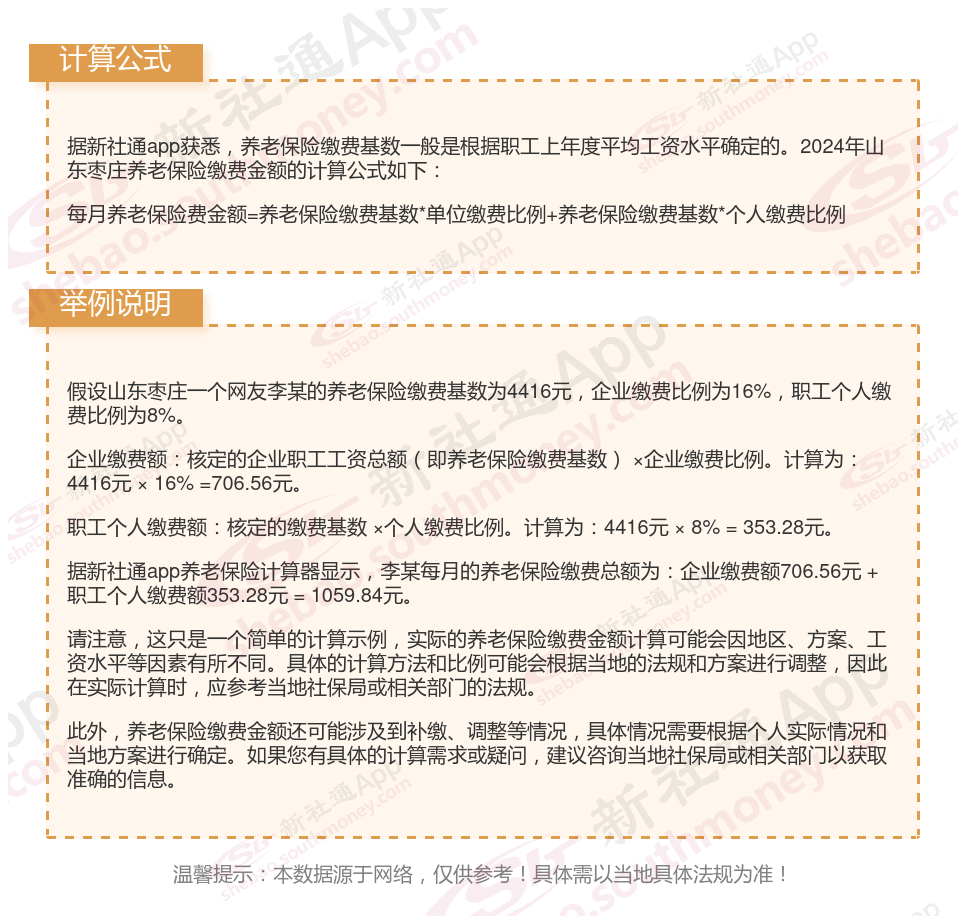
据新社通app显示,山东枣庄养老保险缴费基数2023-2024年最新标准如下:
根据有关法规,山东枣庄企业职工基本养老保险缴费基数暂按不低于4416元;
缴费比例:其中单位承担16%,个人承担8%。
按照单位16%+个人8%的缴费费率,养老保险缴费合计不低于1059.84元/月(单位706.56元+个人353.28元)。
(注:本文数据仅供参考,具体以当地缴费标准为准)

山东枣庄养老金计算公式2024年计算方法(在线计算器)
退休人员的养老金=个人账户养老金+基础养老金+过渡性养老金,
基础养老金=(1+个人平均缴费指数)/2*计发基数*累计缴费年限*1%
个人账户养老金=退休时个人账户累计余额/计发月数
过渡性养老金=视同缴费指数*计发基数*视同缴费年限*过渡性系数
其中,计算公式不相同,我们用在山东枣庄退休网友举个例子说明一下,山东枣庄2023年的计发基数则为7468元,个人平均缴费指数0.6,该网友累计缴费年限为29年(含视同缴费年限6年),退休时账户余额为122941.44元,视同缴费指数为0.6,山东枣庄的过渡性指数为1.30%,我们算算这位网友退休时的养老金情况如何。
据新社通app养老金计算器测算显示,基础养老金=(1+个人平均缴费指数)/2*计发基数*累计缴费年限*1%=(1+0.6)/2*7468*29*1%=1733元。
个人账户养老金=退休时个人账户累计余额/计发月数=122941.44/139(60岁退休计发基数为139)=884.47元。
过渡性养老金=视同缴费指数*计发基数*视同缴费年限*过渡性指数=0.6*7468*6*1.30%=349.5元。
所以这位山东枣庄退休人员的养老金=1733+884.47+349.5=2966.97元。
各地公布的养老金计发基数不同,情况因人而异,具体需以个人情况及当地有关部门法规为准。
温馨提示:本数据仅供参考!具体需以当地有关法规为准!
以上就是山东枣庄养老保险缴费全部内容,希望对您有帮助,欢迎关注新社通app解锁更多社保专业资讯。
养老规划
退休人员补差
内蒙古乌兰察布退休金
退休金计算
浙江舟山退休金
养老保险缴费
养老规划
退休人员补差
吉林吉林退休金
退休金