据新社通app获悉,养老保险通常就是我国的基本养老保险制,直接关系到我们退休之后养老金的领取。通常情况下只要达到法定退休年龄之前累计缴费满15年就可以在退休之后正常领取养老金了。那么浙江温州养老保险单位和个人缴费分别要交多少钱?社保退休能领多少钱?下面随新社通app小编一起来看看详情?
据新社通app显示,浙江温州企业职工养老保险的缴费基数为:4462元。
缴费比例:在企业参保缴费的情况下,单位缴纳比例为15%,个人缴纳比例为8%。而灵活就业人员参保缴费的比例为个人20%。
另外,需要注意的是,这些缴费标准可能会随着时间和方案的变化而调整。为了获取最新的浙江温州职工养老保险缴费标准信息,建议查阅相关消息或咨询当地社保部门。
总的来说,了解并遵守当地的养老保险缴费标准是每个职工的责任,也是保证个人权益的重要方案。
(注:本文数据仅供参考,具体以当地缴费标准为准)

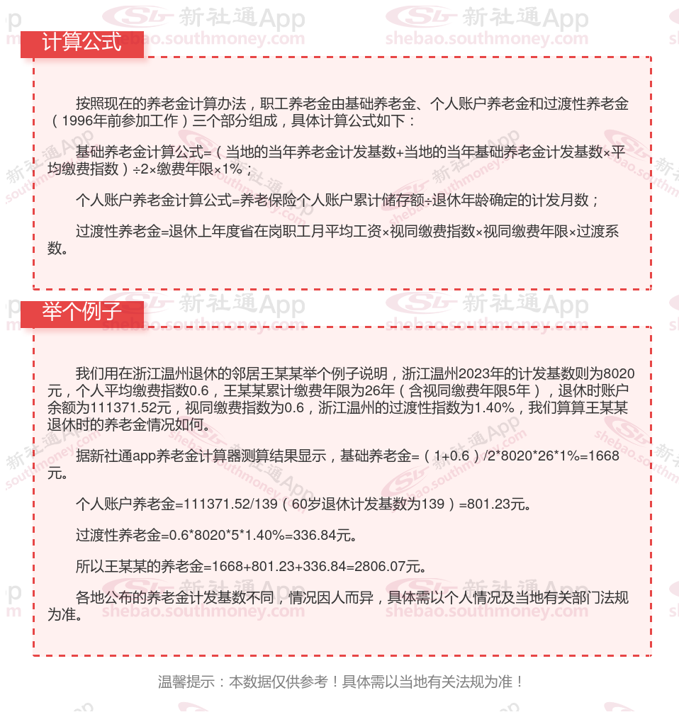
浙江温州养老金计算公式2024年计算方法(在线计算器)

养老金计发月数是什么意思?
据了解,养老金计发月数是指养老金待遇计划发放的月数。目前,我国对于不同年龄段的退休职工,养老金计发月数有固定的法规。具体来说,60岁退休的职工,其个人账户养老金的计发月数为139个月;55岁退休的职工,计发月数为170个月;而50岁退休的职工,计发月数则为195个月。
这些计发月数是根据城镇人口平均估计寿命、退休年龄以及基金投资收益率等多种因素计算得出的。其目标是确保在退休人员去世时,其个人账户中的余额能够正好发放完毕,实现账户基金的精算自平衡。
值得注意的是,尽管自2005年以来,养老金计发月数的法规已经多年未变,但近年来,有关养老金方案和讨论一直在进行中。随着人口老龄化的加剧和经济社会的发展,未来养老金计发月数是否会有调整,还需要根据具体情况和方案变动来判断。
总的来说,了解并正确计算养老金计发月数对于确保退休职工能够享受到应有的养老金待遇具有重要意义。如果您需要更详细或具体的信息,建议咨询当地社保部门或相关机构。

温馨提示:本数据源于网络,仅供参考!具体需以当地具体法规为准!
以上就是浙江温州养老保险缴费全部内容,希望对您有帮助,欢迎关注新社通app解锁更多社保专业资讯。
养老规划
广东韶关退休金
养老金重算
养老保险缴费
安徽滁州退休金
退休金计算
养老规划
江西新余退休金
养老规划
河北石家庄退休金