据新社通app获悉,养老保险是与参保人退休后的待遇相关的,只有达到了一定的缴费水平,退休后才能享受较好的待遇水平,也就是说缴费水平过低的话,那么未来能够享受的养老金水平也会比较低。而养老保险保费需要根据缴费基数确定。下面随新社通app小编一起来看看浙江绍兴养老保险缴费基数是什么?要交多少钱?
浙江绍兴养老保险缴费基数2023-2024年最新标准(最低)要交多少钱一个月?


社保退休能领多少钱?浙江绍兴养老金计算工资2024年最新计算器
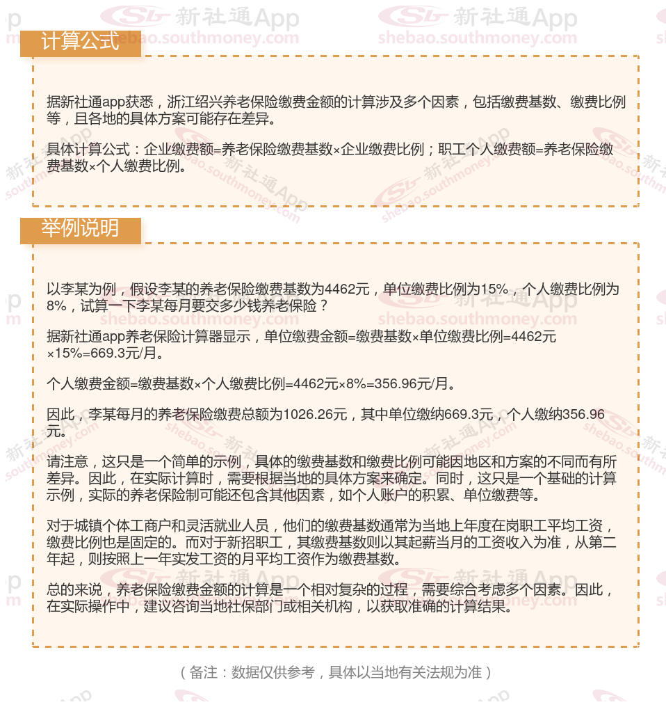
浙江绍兴养老金的计算公式:
退休人员领取的养老金一般主要包括基础养老金、个人账户养老金、过渡性养老金三部分构成。
第一,浙江绍兴基础养老金=退休当年的养老金计发基数或者退休当年上年度的全口径社平工资×(1+本人平均缴费指数)÷2×缴费年限×1%。
第二,浙江绍兴个人账户养老金部分=退休时养老保险个人账户的余额,除以退休年龄确定的计发月数。
这一部分说实话是非常好计算的。
大家的退休年龄普遍涉及的计发月数,分别是50岁195个月,55岁170个月,60岁139个月。
只要查到个人账户的余额,然后再确定退休年龄就可以计算了。比如说退休时养老保险个人账户余额有10万元,60岁退休,每月可以领取720元左右的个人账户养老金。
第三,浙江绍兴过渡性养老金部分,是最复杂的一部分,因为各个省份的计算方式都有不同。但是大部分都跟养老金计算基数挂钩,根据建立个人账户制,以前的缴费年限和本人的平均缴费指数、视同缴费指数等因素,综合计算而来。
其他省份的计算公式也差不多,都是以上三部分构成的。
举例说明:我们以浙江绍兴退休网友的例子说明一下,浙江绍兴2023年的计发基数则为8020元,个人平均缴费指数0.6,该网友累计缴费年限为30年(含视同缴费年限6年),退休时账户余额为128505.6元,视同缴费指数为0.6,浙江绍兴的过渡性指数为1.40%,我们来用新社通app养老金计算器测算:这位网友退休时的养老金情况如何。
基础养老金=(1+个人平均缴费指数)/2*计发基数*累计缴费年限*1%=(1+0.6)/2*8020*30*1%=1925元。
个人账户养老金=退休时个人账户累计余额/计发月数=128505.6/139(60岁退休计发基数为139)=924.5元。
过渡性养老金=视同缴费指数*计发基数*视同缴费年限*过渡性指数=0.6*8020*6*1.40%=404.21元。
所以这位浙江绍兴退休人员的养老金=1925+924.5+404.21=3253.71元。
各地公布的养老金计发基数不同,情况因人而异,具体需以个人情况及当地有关部门法规为准。
温馨提示:本数据源于网络,仅供参考!具体需以当地具体法规为准!
以上就是浙江绍兴养老保险缴费全部内容,希望对您有帮助,欢迎关注新社通app解锁更多社保专业资讯。
天水退休金计算
退休人员补差
养老保险缴费
枣庄
退休金计算
养老规划
朔州退休金
退休人员补差
湖北随州退休金
文山退休金