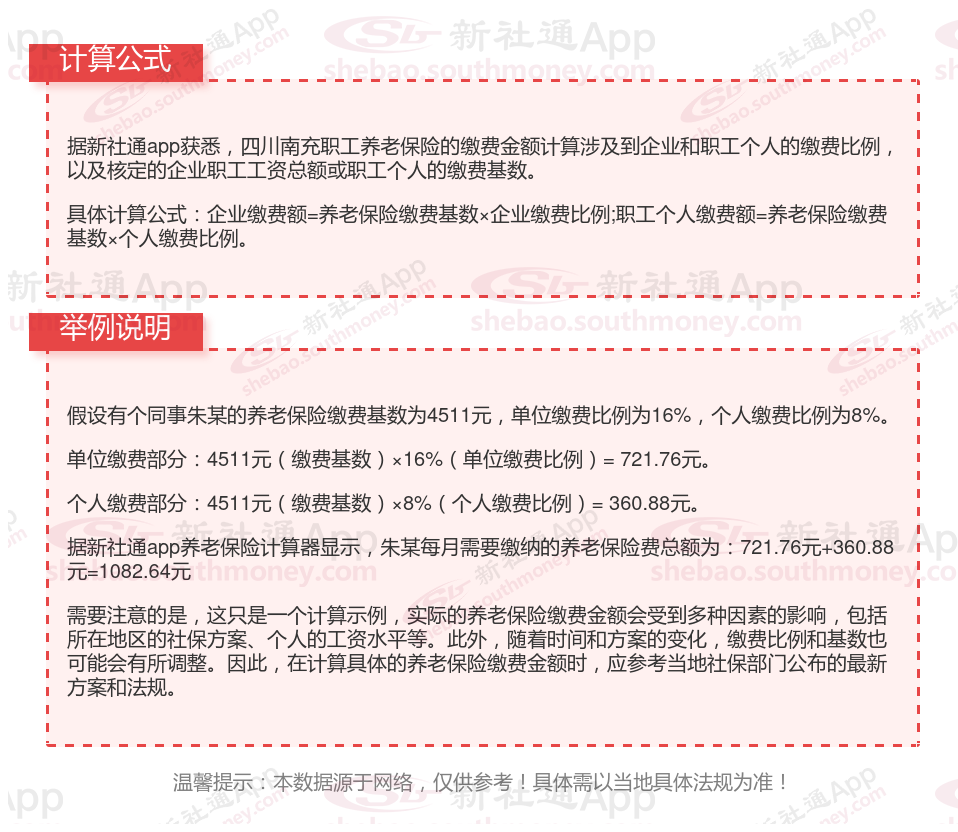
据新社通app获悉,养老保险通常就是我国的基本养老保险制,直接关系到我们退休之后养老金的领取。通常情况下只要达到法定退休年龄之前累计缴费满15年就可以在退休之后正常领取养老金了。那么四川南充养老保险单位和个人缴费分别要交多少钱?社保退休能领多少钱?下面随新社通app小编一起来看看详情?
养老保险一个月要交多少钱?四川南充缴费基数2023-2024年最新标准(最低)


四川南充养老金计算工资2024年最新计算器 社保退休能领多少钱?
退休人员的养老金=个人账户养老金+基础养老金+过渡性养老金,
基础养老金=(1+个人平均缴费指数)/2*计发基数*累计缴费年限*1%
个人账户养老金=退休时个人账户累计余额/计发月数
过渡性养老金=视同缴费指数*计发基数*视同缴费年限*过渡性系数
其中,计算公式不相同,我们用在四川南充退休网友举个例子说明一下,四川南充2023年的计发基数则为8079元,个人平均缴费指数0.6,该网友累计缴费年限为19年(含视同缴费年限6年),退休时账户余额为82280.64元,视同缴费指数为0.6,四川南充的过渡性指数为1.30%,我们算算这位网友退休时的养老金情况如何。
据新社通app养老金计算器测算显示,基础养老金=(1+个人平均缴费指数)/2*计发基数*累计缴费年限*1%=(1+0.6)/2*8079*19*1%=1228元。
个人账户养老金=退休时个人账户累计余额/计发月数=82280.64/139(60岁退休计发基数为139)=591.95元。
过渡性养老金=视同缴费指数*计发基数*视同缴费年限*过渡性指数=0.6*8079*6*1.30%=378.1元。
所以这位四川南充退休人员的养老金=1228+591.95+378.1=2198.05元。
各地公布的养老金计发基数不同,情况因人而异,具体需以个人情况及当地有关部门法规为准。
温馨提示:本数据仅供参考!仅供参考和学习交流之用,不对您构成任何决策建议。具体需以当地有关法规为准!
以上就是四川南充养老保险缴费全部内容,希望对您有帮助,欢迎关注新社通app解锁更多社保专业资讯。
退休金
社保缴纳,退休金计算
养老保险缴费
辽宁鞍山退休金
养老金重算
退休金计算
养老规划
保山退休金
社保缴纳,退休金计算
养老保险缴费