据新社通小编了解,养老保险是我国的一项基本社会保险,养老保险分为城乡居民养老保险和职工养老保险两种。城乡居民养老保险是按年缴费的,由用户自费;职工养老保险是按月缴费的,有单位和职工共同缴费。那么浙江丽水养老保险单位和个人缴费比例分别是多少?下面随新社通app小编一起来了解一下。
浙江丽水养老保险缴费基数2023年最新标准 一个月最低要交多少钱?举例说明

据新社通app获悉,浙江丽水养老保险缴费金额的计算通常基于养老保险缴费基数和缴费比例。以下是一个简单的计算举例:
假设浙江丽水某职工的养老保险缴费基数为4462元,企业缴费比例为15%,职工个人缴费比例为8%。
企业缴费额:核定的企业职工工资总额(即养老保险缴费基数) ×企业缴费比例。计算为:4462元 × 15% =669.3元。
职工个人缴费额:核定的缴费基数 ×个人缴费比例。计算为:4462元 × 8% = 356.96元。
据新社通app养老保险计算器显示,该职工每月的养老保险缴费总额为:企业缴费额669.3元 + 职工个人缴费额356.96元 = 1026.26元。
请注意,这只是一个简单的计算示例,实际的养老保险缴费金额计算可能会因地区、方案、工资水平等因素有所不同。具体的计算方法和比例可能会根据当地的法规和方案进行调整,因此在实际计算时,应参考当地社保局或相关部门的法规。
》点击新社通app养老保险计算器,轻松测算你的养老保险缴纳金额!
此外,养老保险缴费金额还可能涉及到补缴、调整等情况,具体情况需要根据个人实际情况和当地方案进行确定。如果您有具体的计算需求或疑问,建议咨询当地社保局或相关部门以获取准确的信息。
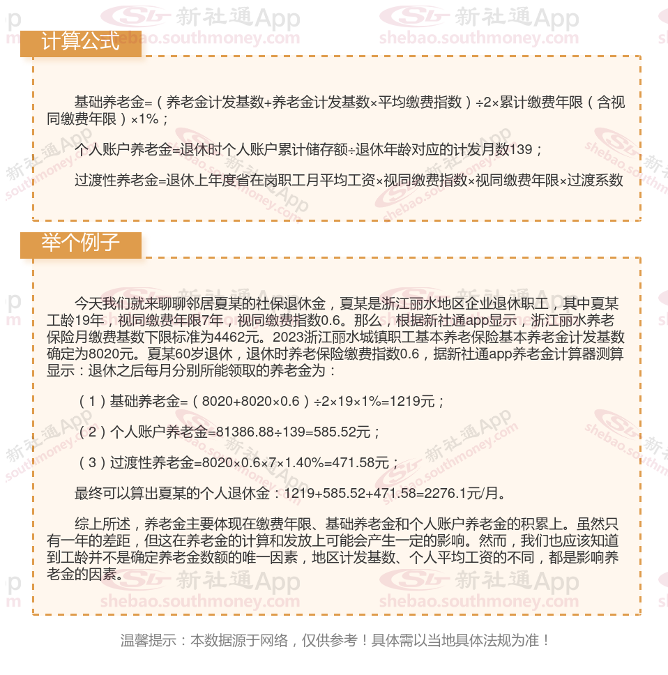
浙江丽水养老保险退休能领多少钱?(在线计算举例说明)

温馨提示:本数据仅供参考!仅供参考和学习交流之用,不对您构成任何决策建议。具体需以当地有关法规为准!
养老保险个人账户怎么查询?几种方法任您选择
浙江丽水养老保险的查询方法主要有以下几种:
社保中心查询:如果不清楚自己的社保账号,可以携带身份证到各区社会保险经办机构业务办理大厅查询。
上网查询:登陆所在城市社会保险业务网站,点击“个人社保信息查询”窗口,输入本人身份证和密码(密码通常是社保证编号或者身份证出生年月),即可查询参保信息。
电话查询:拨打综合服务电话“12333”进行方案咨询和信息查询。也可以拨打当地社保中心统一咨询电话,根据提示操作查询养老保险缴费的基本情况。
账单查核:养老保险经办机构每年会打印来发放参保职工上年度的养老保险个人账户清单,应认真核对清单中记录的缴费情况与实际工资情况是否相符,如有问题及时向单位提出。
支付宝查询:在城市服务中选择“社保”中的“社保查询”选项,同意相关条款后,可以查询到个人社保编号、当前所缴险种以及基本养老保险的个人账户累计储存额和记账金额。
微信查询:在微信的“支付”-“城市服务”中,选择所在城市的社保功能,进入后查询相关信息。
手机银行查询:通过手机银行APP绑定社保卡,也可以查询到社保卡余额等资料。
无论选择哪种查询方式,都应确保个人信息的安全,不要随意将社保卡借给他人使用,以免影响到自身权益。同时,查询时如有疑问或发现问题,应及时与相关部门或单位联系,以便及时纠正和处理。
以上就是浙江丽水养老保险缴费全部内容,希望对您有帮助,欢迎关注新社通app解锁更多社保专业资讯。
退休金
社保缴纳,退休金计算
养老保险缴费
辽宁鞍山退休金
养老金重算
退休金计算
养老规划
保山退休金
社保缴纳,退休金计算
养老保险缴费