甘肃金昌养老保险退休能领多少钱?(在线计算举例说明)

》新社通小编提示,“新社通app养老金计算器”也可以计算养老金哦!以下是操作链接,点击即可轻松测算你的养老金!
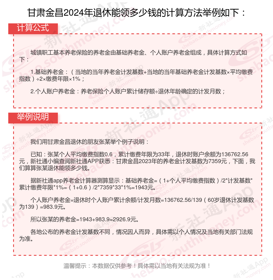
温馨提示:本数据仅供参考!仅供参考和学习交流之用,不对您构成任何决策建议。具体需以当地有关法规为准!
以上就是甘肃金昌养老保险缴费全部内容,希望对您有帮助,欢迎关注新社通app解锁更多社保专业资讯。
社保缴纳,退休金计算
张掖
退休金
养老金重算
河南漯河退休金
养老保险缴费
养老规划
潍坊退休金
普洱退休金计算
社保缴纳,退休金计算