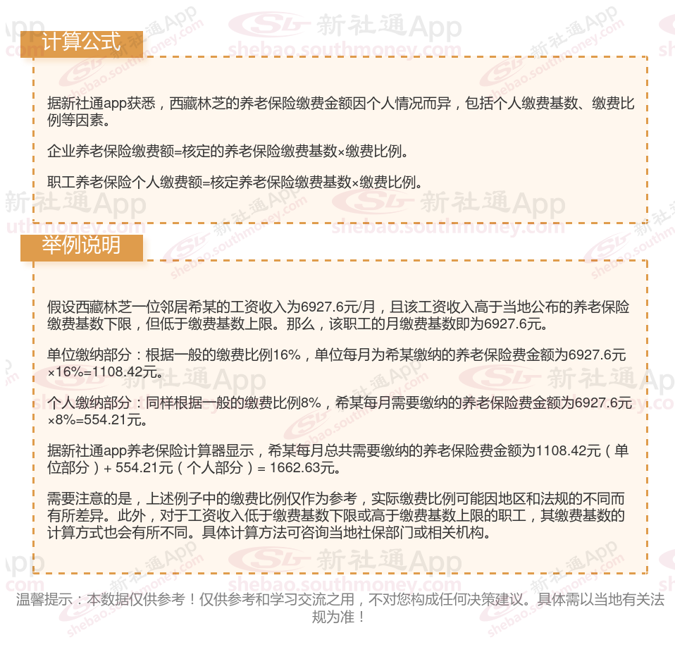
据新社通app获悉,养老保险是社保五险之一,参保人缴纳之后,退休时可以领取一定的养老金,而很多参保人也比较关心自己能拿多少钱,那么西藏林芝养老保险怎么计算自己能拿多少钱呢?看看你的养老保险要交多少钱?
养老保险一个月要交多少钱?西藏林芝缴费基数2023-2024年最新标准(最低)


西藏林芝养老金计算工资2024年最新计算器 社保退休能领多少钱?
据新社通app获悉: 西藏林芝2024年退休能领多少钱的计算方法如下:
西藏林芝退休人员的养老金=个人账户养老金+基础养老金+过渡性养老金
基础养老金=计发基数*(1+个人平均缴费指数)/2*累计缴费年限*1%
个人账户养老金=退休时个人账户累计余额/计发月数
过渡性养老金=视同缴费指数*计发基数*视同缴费年限*过渡性系数
我们用西藏林芝退休网友举个例子说明一下,西藏林芝2023年的养老金计发基数为10791元,个人平均缴费指数0.6,该网友累计缴费年限为18年,退休时账户余额为119708.93元,我们算算这位网友退休能领多少钱。
据新社通app养老金计算器测算显示:基础养老金=(1+个人平均缴费指数)/2*计发基数*累计缴费年限*1%=(1+0.6)/2*10791*18*1%=1554元。
个人账户养老金=退休时个人账户累计余额/计发月数=119708.93/139(60岁退休计发基数为139)=861.22元。
所以这位西藏林芝退休人员的养老金=1554+861.22=2415.22元。
各地公布的养老金计发基数不同,情况因人而异,具体需以个人情况及当地有关部门法规为准。
温馨提示:本数据仅供参考!仅供参考和学习交流之用,不对您构成任何决策建议。具体需以当地有关法规为准!
以上就是西藏林芝养老保险缴费全部内容,希望对您有帮助,欢迎关注新社通app解锁更多社保专业资讯。
社保缴纳,退休金计算
退休计发基数
浙江金华退休金
绵阳退休金
养老规划
大连退休金计算
铜川
社保缴纳,退休金计算
养老保险缴费
退休金