广东梅州养老保险的缴费比例是多少?据新社通app获悉,养老保险一般就是指基本养老保险,是直接关系到我们退休之后领取到的养老金的。往往养老保险在缴费的时候都是按照一定比例来缴费的,那么,广东梅州养老保险缴费基数2023-2024最新标准来了,下面随新社通app小编一起了解详情吧。
广东梅州养老保险缴费基数2023-2024年最新标准(最低)

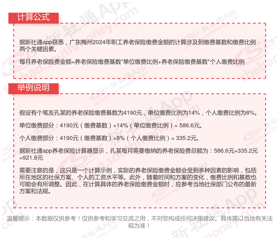
广东梅州养老保险每月缴费金额的计算方法

社保缴纳,退休金计算
退休金计算
葫芦岛退休金计算
揭阳
大理退休金
养老保险缴费
养老规划
云南普洱退休金
养老金重算
盐城退休金